Aerospace 12-Bit 3 MSPS ADC
Analog Devices
RSS
Sample
- Darmowa próbka
- MPN:
- AD1672S
- Producent:
- ANALOG DEVICES
- Dodany do bazy:
- Ostatnio widziany:
Sugerowane produkty dla ad1672
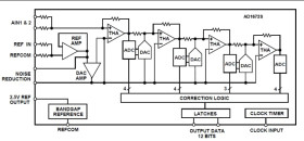
The AD1672 is a monolithic, single supply 12-bit, 3 MSPS analog-to-digital converter with an on-chip, high performance sample-and-hold amplifier (SHA) and voltage reference. The AD1672 uses a multistage pipelined architecture with output error correction logic to provide 12-bit accuracy at 3 MSPS data rates and guarantees no missing codes over the full operating temperature range. The AD1672 combines a high performance BiCMOS process and a novel architecture to achieve its high performance levels.
The fast settling input SHA is equally suited for both multiplexed systems that switch negative to positive full-scale voltage levels in successive channels and sampling single-channel inputs at frequencies up to the Nyquist rate. The AD1672’s wideband input combined with the power and cost savings over previously available solutions will enable new designs in communications, imaging and medical applications. The AD1672 provides both reference output and reference input pins allowing the onboard reference to serve as a system reference. An external reference can also be chosen to suit the dc accuracy and temperature drift requirements of the application. The digital output data is presented in a straight binary output format for the unipolar input ranges of 0 V to 2.5 V and 0 V to 5.0 V. For the bipolar input range of –2.5 V to +2.5 V, the digital output data is presented in an offset binary format. An out-of-range (OTR) signal indicates an overflow condition. It can be used with the most significant bit to determine low or high overflow.
* Single Supply
* Pin Configurable Input Voltage Ranges
* Power Dissipation: 240 mW typical
* No Missing Codes Guaranteed
* Binary Output Data
* Differential Nonlinearity Error: 0.5 LSB typical
Elecena nie prowadzi sprzedaży elementów elektronicznych, ani w niej nie pośredniczy.
Produkt pochodzi z oferty sklepu Analog Devices