2.25 GH XpressView HDMI 1:2 Splitter with 4:1 Input Mux
Analog Devices
RSS
Sample
- Darmowa próbka
- MPN:
- ADV7630
- Producent:
- ANALOG DEVICES
- Dodany do bazy:
- Ostatnio widziany:
Sugerowane produkty dla xpressview
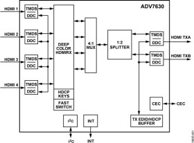
The ADV7630 is a high quality 1:2 HDMI® splitter with 4:1 input multiplexer. It incorporates a four-input HDMI receiver and dual transmitter functions onto a single chip. The ADV7630 supports all mandatory HDMI 3D TV formats, HDTV formats up to 1080p 36-bits per pixel Deep Color, and display resolutions up to 1080p60. The reception of HDCP encrypted video is also supported by the HDMI receiver with TMDS The HDMI video transmitted to the downstream device by the transmitter. HDMI output features dedicated DDC lines with an HDCP encryption engine.
The ADV7630 integrates an HDMI CEC controller that supports the capability discovery and control (CDC) feature.
The ADV7630 incorporates XpressView™ fast switching on all input HDMI ports. Using an Analog Devices, Inc., hardware-based HDCP engine that minimizes software overhead, XpressView technology allows fast switching between all HDMI input ports in less than 1 second.
Each HDMI input port has dedicated 5 V detect and hot plug assert pins. The HDMI receiver also includes an integrated equalizer that ensures robust operation of the interface even with long and low quality cables.
Each HDMI has a dedicated hot plug detect port and DDC lines along with an internal HDCP encryption engine.
The ADV7630 features an EDID replicator and internal EDID RAM. On the transmitter side, DDC control allows reading back EDID data from sink. As the part incorporates an internal regulator, the EDID functionality on the receiver’s side can be powered from the HDMI cable when ac power is removed from the system.
Fabricated in an advanced CMOS process, the ADV7630 is provided in a 14 mm × 14 mm, 128-lead surface-mount TQFPEP, RoHS-compliant package and is specified over the 0°C to 70°C temperature range.
APPLICATIONS
* Video conferencing
* HDTV
* AVR, HTiB
* Soundbar
* Video switch
* HDMI splitter
* 2.25 GHz TMDS HDMI 1:2 splitter with 4:1 input mux
* High-Definition Multimedia Interface (HDMI) supported
* All mandatory and additional 3D video formats supported
* CEC 1.4-compatible
* 36-/30-bit per pixel Deep Color and 24-bit per pixel color support
* High-bandwidth Digital Content Protection (HDCP) 1.4 support with internal HDCP keys
* See data sheet for additional features
Elecena nie prowadzi sprzedaży elementów elektronicznych, ani w niej nie pośredniczy.
Produkt pochodzi z oferty sklepu Analog Devices