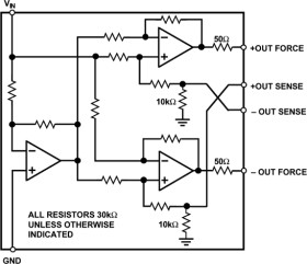
Balance Line Driver
Analog Devices
RSS
Sample
- Darmowa próbka
- MPN:
- SSM2142
- Producent:
- ANALOG DEVICES
- Dodany do bazy:
- Ostatnio widziany:
Sugerowane produkty dla as600
The SSM2142 is an integrated differential-output buffer amplifier that converts a single-ended input signal to a balanced output signal pair with high output drive. By utilizing low noise thermally matched thin film resistors and high slew rate amplifiers, the SSM2142 helps maintain the sonic quality of audio systems by eliminating power line hum, RF interference, voltage drops, and other externally generated noise commonly encountered with long audio cable runs. Excellent rejection of common-mode noise and offset errors is achieved by laser trimming of the onboard resistors, assuring high gain accuracy. The carefully designed output stage of the SSM2142 is capable of driving difficult loads, yielding low distortion performance despite extremely long cables or loads as low as 600 Ohm, and is stable over a wide range of operating conditions.
Based on a cross-coupled, electronically balanced topology, the SSM2142 mimics the performance of fully balanced transformer-based solutions for line driving. However, the SSM2142 maintains lower distortion and occupies much less board space than transformers while achieving comparable common-mode rejection performance with reduced parts count.
The SSM2142 in tandem with the SSM2141 differential receiver establishes a complete, reliable solution for driving and receiving audio signals over long cables. The SSM2141 features an Input Common-Mode Rejection Ratio of 100 dB at 60 Hz. Specifications demonstrating the performance of this typical system are included in the data sheet.
APPLICATIONS
* Audio Mix Consoles
* Distribution Amplifiers
* Graphic and Parametric Equalizers
* Dynamic Range Processors
* Digital Effects Processors
* Telecommunications Systems
* Industrial Instrumentation
* Hi-Fi Equipment
* Transformer-Like Balanced Output
* Drives 10 V RMS Into a 600 Ω Load
* Stable When Driving Large Capacitive Loads and Long Cables
* Low Distortion 0.006% typ 20 Hz–20 kHz, 10 V RMS into 600 Ω
Elecena nie prowadzi sprzedaży elementów elektronicznych, ani w niej nie pośredniczy.
Produkt pochodzi z oferty sklepu Analog Devices