elecena.pl

8-Channel, 50 ksps to 200 ksps, 12-Bit A/D Converter

Texas Instruments

8-Channel, 50 ksps to 200 ksps, 12-Bit A/D Converter RSS Sample
  • Darmowa próbka
MPN:
ADC128S022
Producent:
TEXAS INSTRUMENTS
Dodany do bazy:
Ostatnio widziany:

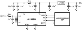
The ADC128S022 device is a low-power, eight-channel CMOS 12-bit analog-to-digital converter specified for conversion throughput rates of 50 ksps to 200 ksps. The converter is based on a successive-approximation register architecture with an internal track-and-hold circuit. It can be configured to accept up to eight input signals at inputs IN0 through IN7.

The output serial data is straight binary and is compatible with several standards, such as SPI, QSPI, MICROWIRE, and many common DSP serial interfaces.

The ADC128S022 may be operated with independent analog and digital supplies. The analog supply (VA) can range from 2.7 V to 5.25 V, and the digital supply (VD) can range from 2.7 V to VA. Normal power consumption using a 3-V or 5-V supply is 1.2 mW and 7.5 mW, respectively. The power-down feature reduces the power consumption to 0.06 µW using a 3-V supply and 0.25 µW using a 5-V supply.

The ADC128S022 is packaged in a 16-lead TSSOP package. Operation over the extended industrial temperature range of –40°C to +105°C is ensured.

Elecena nie prowadzi sprzedaży elementów elektronicznych, ani w niej nie pośredniczy.

Produkt pochodzi z oferty sklepu