elecena.pl

2.5 V/3.3 V, 2-Bit, Individual Control Level Translator Bus Switch

Analog Devices

2.5 V/3.3 V, 2-Bit, Individual Control Level Translator Bus Switch RSS Sample
  • Darmowa próbka
MPN:
ADG3243
Producent:
ANALOG DEVICES
Obudowa:
SOT23-3
Dodany do bazy:
Ostatnio widziany:
Zmiana ceny:
-100% (22.01.2025)
Poprzednia cena:
0.96

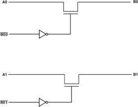
The ADG3243 is a 2.5 V or 3.3 V, 2-bit, 2-port digital switch with individual channel control. It is designed on a low voltage CMOS process, which provides low power dissipation yet gives high switching speed and very low on resistance. This allows the inputs to be connected to the outputs without additional propagation delay or generating additional ground bounce noise.

The switches are enabled by means of the bus enable (BEx) input signal. This digital switch allows a bidirectional signal to be switched when ON. In the OFF condition, signal levels up to the supplies are blocked.

This device is ideal for applications requiring level translation. When operated from a 3.3 V supply, level translation from 3.3 V inputs to 2.5 V outputs is allowed. Similarly, if the device is operated from a 2.5 V supply and 2.5 V inputs are applied, the device will translate the outputs to 1.8 V. This makes the device suited to applications requiring level translation between different supplies, such as converter to DSP/microcontroller interfacing.

APPLICATIONS

* 3.3 V to 2.5 V Voltage Translation

* 2.5 V to 1.8 V Voltage Translation

* Bus Switching

* Bus Isolation

* Hot Swap

* Hot Plug

* Analog Switch Applications

PRODUCT HIGHLIGHTS

* 3.3 V or 2.5 V supply operation.

* Extremely low propagation delay through switch.

* 4.5 Ω switches connect inputs to outputs.

* Level/voltage translation.

* Tiny SOT-23 package.

* 225 ps Propagation Delay through the Switch

* 4.5 Ω Switch Connection between Ports

* Data Rate 1.5 Gbps

* 2.5 V/3.3 V Supply Operation

* Selectable Level Shifting/Translation

Elecena nie prowadzi sprzedaży elementów elektronicznych, ani w niej nie pośredniczy.

Produkt pochodzi z oferty sklepu