elecena.pl

Nonvolatile Controller with Lithium Battery Monitor

Analog Devices

Nonvolatile Controller with Lithium Battery Monitor RSS Sample
  • Darmowa próbka
MPN:
DS1312
Producent:
ANALOG DEVICES
Dodany do bazy:
Ostatnio widziany:
Zmiana ceny:
-100% (17.01.2025)
Poprzednia cena:
8.25

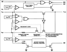
The DS1312 Nonvolatile Controller with Battery Monitor is a CMOS circuit which solves the application problem of converting CMOS RAM into nonvolatile memory. Incoming power is monitored for an out-of-tolerance condition. When such a condition is detected, chip enable is inhibited to accomplish write protection and the battery is switched on to supply the RAM with uninterrupted power. Special circuitry uses a low-leakage CMOS process which affords precise voltage detection at extremely low battery consumption.

In addition to battery-backup support, the DS1312 performs the important function of monitoring the remaining capacity of the lithium battery and providing a warning before the battery reaches end-of-life. Because the open-circuit voltage of a lithium backup battery remains relatively constant over the majority of its life, accurate battery monitoring requires loaded-battery voltage measurement. The DS1312 performs such measurement by periodically comparing the voltage of the battery as it supports an internal resistive load with a carefully selected reference voltage. If the battery voltage falls below the reference voltage under such conditions, the battery will soon reach end-of-life. As a result, the Battery Warning pin is activated to signal the need for battery replacement.

* Converts CMOS SRAM into nonvolatile memory

* Unconditionally write-protects SRAM when VCC is out of tolerance

* Automatically switches to battery backup supply when VCC power failure occurs

* Monitors voltage of a lithium cell and provides advanced warning of impending battery failure

* Signals low-battery condition on active low Battery Warning output signal

* Optional 5% or 10% power-fail detection

* Space-saving 8-pin DIP and SOIC packages

* Optional 16-pin SOIC and 20-pin TSSOP versions reset processor when power failure occurs and hold processor in reset during system power-up

* Industrial temperature range of -40°C to +85°C

Elecena nie prowadzi sprzedaży elementów elektronicznych, ani w niej nie pośredniczy.

Produkt pochodzi z oferty sklepu