12V Hot-Plug Switch
Analog Devices
RSS
Sample
- Darmowa próbka
- MPN:
- DS4560
- Producent:
- ANALOG DEVICES
- Dodany do bazy:
- Ostatnio widziany:
- Zmiana ceny:
- -100% (18.01.2025)
- Poprzednia cena:
- 1.65
Sugerowane produkty dla ds4560
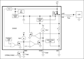
The DS4560 is a self-contained hot-plug switch intended to be used on +12V power buses to limit through current and to control the power-up output-voltage ramp. The device contains an on-board 25mΩ n-channel power MOSFET that is actively closed-loop controlled to ensure that an adjustable current limit is not exceeded. The maximum allowable current through the device is determined by an external resistor connected to the ILIM pin.
The DS4560 also contains the ability to control the power-up output-voltage ramp. A capacitor connected to the VRAMP pin sets the desired voltage ramp rate. The output voltage is unconditionally clamped to keep input overvoltage stresses from harming the load. The DS4560 also contains an adjustable power-up timer. A capacitor connected to the TIMER pin determines how long after power-on reset the DS4560 should wait before starting to apply power to the load. The TIMER pin can also be driven with a digital logic output to create a device-enable function.
The DS4560 contains an on-board temperature sensor with hysteresis. If operating conditions cause the device to exceed an internal thermal limit, the DS4560 either unconditionally shuts down and latches off awaiting a power-on reset (DS4560S-LO), or it waits until the device has cooled by the hysteresis amount and then restarts (DS4560S-AR).
Applications
* Base Stations * InfiniBand™ * PCI/PCI Express® * RAID/Hard Drives * Servers/Routers
* On-Board 25mΩ Power MOSFET
* Adjustable Short-Circuit Current and Overload Current Limit
* Adjustable Output-Voltage Slew Rate
* Adjustable Power-Up Timer with External Enable Capability
* Output Overvoltage Limiting
* On-Board Thermal Protection
* On-Board Charge Pump
* Latchoff and Autoretry Versions Available
* 9.0V to 13.2V Supply Operation
* 8-Pin SO (150 mils) Pb-Free Package
* UL Certification Record E211395
Elecena nie prowadzi sprzedaży elementów elektronicznych, ani w niej nie pośredniczy.
Produkt pochodzi z oferty sklepu Analog Devices