elecena.pl

3.3V Dual-Output LVPECL Clock Oscillator

Analog Devices

3.3V Dual-Output LVPECL Clock Oscillator RSS Sample
  • Darmowa próbka
MPN:
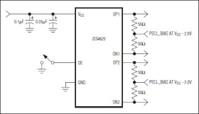
DS4625
Producent:
ANALOG DEVICES
Dodany do bazy:
Ostatnio widziany:

The DS4625 is a dual-output, low-jitter clock oscillator capable of producing frequency output pair combinations ranging from 100MHz to 625MHz. The device combines an AT-cut crystal, an oscillator, and a low-noise phase-locked loop (PLL) in a 5.0mm x 3.2mm surface-mount LCCC package. Standard frequency options are listed in the Ordering Information/Selector Guide table in the full data sheet. For custom frequency options, contact the factory at:

var name = "Custom.Oscillators@";

var domain = "maximintegrated.com";

document.write ("" + name + domain + "");

.

The DS4625 provides dual, low-voltage, positive emitter-coupled logic (LVPECL) clock output drivers. The output drivers can be enabled and disabled through the OE pin, which is an active-high CMOS input that has an internal pullup resistor. When high, both output pairs are enabled.

The device operates from a single +3.3V ±10% supply. The operating temperature range is -40°C to +85°C.

Applications

* 1GbE/10GbE * InfiniBandTM/SM * PCIe® * SAS/SATA * XGMII Clock Oscillator

* Standard Clock Output Frequencies: 100MHz, 125MHz, 150MHz, 156.25MHz, and 200MHz

* Phase Jitter < 0.7ps RMS (typical) from 12kHz to 20MHz

* LVPECL Output

* +3.3V ±10% Operating Voltage

* -40°C to +85°C Temperature Range

* Excellent Power-Supply Noise Rejection

* 5.0mm x 3.2mm Ceramic LCCC Package

* Output Enable/Disable

Elecena nie prowadzi sprzedaży elementów elektronicznych, ani w niej nie pośredniczy.

Produkt pochodzi z oferty sklepu