elecena.pl

58.6ksps, 16-Bit, 2-Wire Serial ADC in a 14-Pin TSSOP

Analog Devices

58.6ksps, 16-Bit, 2-Wire Serial ADC in a 14-Pin TSSOP RSS Sample
  • Darmowa próbka
MPN:
MAX1169
Producent:
ANALOG DEVICES
Dodany do bazy:
Ostatnio widziany:
Zmiana ceny:
-100% (20.01.2025)
Poprzednia cena:
21.45

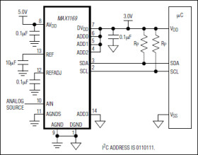
The MAX1169 is a low-power, 16-bit successive-approximation analog-to-digital converter (ADC). The device features automatic power-down, an on-chip 4MHz clock, a +4.096V internal reference, and an I²C-compatible 2-wire serial interface capable of both fast and high-speed modes.

The MAX1169 operates from a single supply and consumes 5mW at the maximum conversion rate of 58.6ksps. AutoShutdown™ powers down the device between conversions, reducing supply current to less than 50µA at a 1ksps throughput rate. The option of a separate digital supply voltage allows direct interfacing with +2.7V to +5.5V digital logic.

The MAX1169 performs a unipolar conversion on its single analog input using its internal 4MHz clock. The full-scale analog input range is determined by the internal reference or by an externally applied reference voltage ranging from 1V to VAVDD.

The four address select inputs (ADD0 to ADD3) allow up to 16 MAX1169 devices on the same bus.

The MAX1169 is packaged in a 14-pin TSSOP and operates over an extended temperature range. Refer to the MAX1069 data sheet for a 14-bit device in a pin-compatible package.

Applications

* Battery-Powered Test Equipment * Handheld Portable Applications * Medical Instruments * Receive Signal Strength Indicators * Solar-Powered Remote Systems * System Supervision

* High-Speed I²C-Compatible Serial Interface

* 400kHz Fast Mode

* 1.7MHz High-Speed Mode

* +4.75V to +5.25V Single Supply

* +2.7V to +5.5V Adjustable Logic Level

* Internal +4.096V Reference

* External Reference: 1V to VAVDD

* Internal 4MHz Conversion Clock

* 58.6ksps Sampling Rate

* AutoShutdown Between Conversions

* Low Power

* 5.0mW at 58.6ksps

* 4.2mW at 50ksps

* 2.0mW at 10ksps

* 0.23mW at 1ksps

* 3µW in Shutdown

* Small 14-Pin TSSOP Package

Elecena nie prowadzi sprzedaży elementów elektronicznych, ani w niej nie pośredniczy.

Produkt pochodzi z oferty sklepu