1.8Msps, Single-Supply, Low-Power, True-Differential, 12-Bit ADCs
Analog Devices
RSS
Sample
- Darmowa próbka
- MPN:
- MAX1274
- Producent:
- ANALOG DEVICES
- Dodany do bazy:
- Ostatnio widziany:
Sugerowane produkty dla max1275
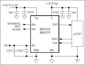
The MAX1274/MAX1275 low-power, high-speed, serial-output, 12-bit, analog-to-digital converters (ADCs) operate at up to 1.8Msps. These devices feature true-differential inputs, offering better noise immunity, distortion improvements, and a wider dynamic range over single-ended inputs. A standard SPI™/QSPI™/MICROWIRE™ interface provides the clock necessary for conversion. These devices easily interface with standard digital signal processor (DSP) synchronous serial interfaces.
The MAX1274/MAX1275 operate from a single +4.75V to +5.25V supply voltage and require an external reference. The MAX1274 has a unipolar analog input, while the MAX1275 has a bipolar analog input. These devices feature a partial power-down mode and a full power-down mode for use between conversions, which lower the supply current to 1mA (typ) and 1µA (max), respectively. Also featured is a separate power-supply input (VL), which allows direct interfacing to +1.8V to VDD digital logic. The fast conversion speed, low-power dissipation, excellent AC performance, and DC accuracy (±1 LSB INL) make the MAX1274/MAX1275 ideal for industrial process control, motor control, and base-station applications.
The MAX1274/MAX1275 come in a 12-pin TQFN package, and are available in the extended (-40°C to +85°C) temperature range.
Applications
* Bill Validation * Communications * Data Acquisition * Motor Control * Portable Instrumentation
* 1.8Msps Sampling Rate
* Only 45mW (typ) Power Dissipation
* Only 1µA (max) Shutdown Current
* High-Speed, SPI-Compatible, 3-Wire Serial Interface
* 70dB S/(N + D) at 525kHz Input Frequency
* Internal True-Differential Track/Hold (T/H)
* External Reference
* No Pipeline Delays
* Small 12-Pin TQFN Package
Elecena nie prowadzi sprzedaży elementów elektronicznych, ani w niej nie pośredniczy.
Produkt pochodzi z oferty sklepu Analog Devices