12-Bit Serial-Output Temperature Sensors with 5-Channel ADC
Analog Devices
RSS
Sample
- Darmowa próbka
- MPN:
- MAX1299C
- Producent:
- ANALOG DEVICES
- Dodany do bazy:
- Ostatnio widziany:
Sugerowane produkty dla with5
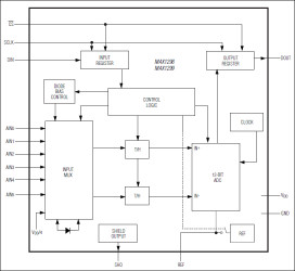
The MAX1298/MAX1299 implement local and remote temperature sensing with 12-bit resolution, using +5V and +3V supply voltages, respectively. Accuracy is ±1°C from 0 to +70°C, with no calibration needed. The devices feature an algorithmic switched-capacitor analog-to-digital converter (ADC), an on-chip clock, and a 3-wire serial interface compatible with SPI, QSPI™, and MICROWIRE®.
The MAX1298/MAX1299 also perform fully differential voltage measurements with 12-bit resolution and separate track-and-hold (T/H) for positive and negative inputs. Both devices accept versatile input modes consisting of two 3-channel signal pairs, five 1-channel signals relative to an AIN5, or VDD/4 relative to ground. An external reference may be used for more accurate voltage measurements.
Typical power consumption is only 1.3mW (MAX1299). A shutdown mode and two standby modes provide multiple strategies for prolonging battery life in portable applications that require limited sampling throughput.
The MAX1298/MAX1299 are available in 16-pin SSOP packages. Applications
* Handheld Instruments (PDAs, Palmtops) * Industrial Process Controls * Medical Equipment
* Local and Remote Temperature Sensing
* 12-Bit Resolution for Temperature and Voltage Inputs
* ±1°C Accuracy from -40°C to +85°C
* Fully Differential Inputs
* Single-Supply Operation
* +4.75V to +5.25V (MAX1298)
* +2.7V to +3.6V (MAX1299)
* 3-Wire SPI/QSPI/MICROWIRE-Compatible Interface
* Internal Precision Voltage Reference
* 2.50V (MAX1298)
* 1.20V (MAX1299)
* Space-Saving 16-Pin SSOP Package
Elecena nie prowadzi sprzedaży elementów elektronicznych, ani w niej nie pośredniczy.
Produkt pochodzi z oferty sklepu Analog Devices