elecena.pl

Dual-Pair LLT with Charge Pump and High-ESD Protection

Analog Devices

Dual-Pair LLT with Charge Pump and High-ESD Protection RSS Sample
  • Darmowa próbka
MPN:
MAX14569
Producent:
ANALOG DEVICES
Dodany do bazy:
Ostatnio widziany:

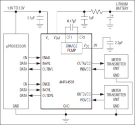
The MAX14569 is a dedicated dual-pair unidirectional logic-level translator that is ideal for industrial and metering applications. Voltages VCC and VL set the logic levels on either side of the device. Logic-high signals present on the VL side of the device appear as high-voltage logic signals on the VCC side of the device and vice versa.

The device has two pairs of logic-level translators in back-to-back configuration: one logic-level translator from a low voltage to a high voltage and the other logic-level translator from a high voltage to a low voltage. The device also features a high-efficiency charge pump to boost the battery input, VBAT, to VCC (5V).

The device features an extreme power-saving mode that reduces supply current to a typical 0.01µA. The device also features thermal short-circuit protection for enhanced protection in applications that route signal externally.

In addition, the device features enhanced high electrostatic discharge (ESD) Human Body Model (HBM) protection on OUTAVCC, INBVCC, OUTCVCC, and INDVCC ports up to ±25kV. The MAX14569 is available in a 16-pin QSOP package, and is specified over the -40°C to +85°C extended temperature range.

Applications

* Automatic Meter Reader * Industrial Networking * Remote Communications System

* Ultra-Low Shutdown Supply Current, 0.01µA (typ)

* Ultra-Low VL Supply Current, 1µA (max)

* Operates Down to 1.6V on VL

* Continuous Current Drive Capability > 10mA

* Extended ESD Protection on VCC Input and Output Lines

* ±25kV Human Body Model

* ±15kV IEC 61000-4-2 Air-Gap Discharge

* ±12kV IEC 61000-4-2 Contact Discharge

* 16-Pin QSOP Package

* -40°C to +85°C Extended Operating Temperature Range

Elecena nie prowadzi sprzedaży elementów elektronicznych, ani w niej nie pośredniczy.

Produkt pochodzi z oferty sklepu