elecena.pl

Low-Charge-Injection, 16-Channel, High-Voltage Analog Switches

Analog Devices

Low-Charge-Injection, 16-Channel, High-Voltage Analog Switches RSS Sample
  • Darmowa próbka
MPN:
MAX14803A
Producent:
ANALOG DEVICES
Dodany do bazy:
Ostatnio widziany:

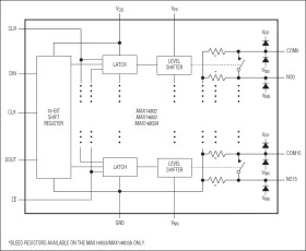
The MAX14802/MAX14803/MAX14803A provide high-voltage switching on 16 channels for ultrasonic imaging and printer applications. The devices utilize HVCMOS process technology to provide 16 high-voltage low-charge-injection SPST switches, controlled by a digital interface. Data is clocked into an internal 16-bit shift register and retained by a programmable latch with enable and clear inputs. A power-on reset function ensures that all switches are open on power-up.

The MAX14802/MAX14803/MAX14803A operate with a wide range of high-voltage supplies including VPP/VNN = +100V/-100V, +200V/0V, or +40V/-160V. The digital interface operates from a separate +2.7V to +5.5V VDD supply. Digital inputs DIN, CLK, active-low LE, and CLR operate on the VDD supply voltage.

The MAX14803/MAX14803A provide integrated 35kΩ bleed resistors on each switch terminal to discharge capacitive loads. The MAX14802/MAX14803/MAX14803A provide integrated clamping diodes for overvoltage protection against positive overshoot.

The MAX14802 is available in a 48-pin LQFP package and is specified for commercial 0°C to +70°C and extended -40°C to +85°C temperature ranges.

The MAX14803 is available in a 48-pin LQFP package and is specified for the commercial 0°C to +70°C temperature range.

The MAX14803A is available in the 110-bump wafer level package (WLP) and is specified at the -40°C to +85°C temperature range.

Applications

* Printers * Ultrasound Imaging

* Integrated Overvoltage Protection

* 20MHz Serial Interface (5V)

* HVCMOS Technology for High Performance

* Individually Programmable High-Voltage Analog Switches

* Very Low 5µA (typ) Quiescent Current

* DC-to-20MHz Low-Voltage Analog Signal Frequency Range

* 2.7V to 5.5V Logic Supply Voltage

* Low-Charge Injection, Low-Capacitance RL Switches

* -77dB (typ) Off-Isolation at 5MHz (RL = 50Ω)

* Daisy-Chainable Serial Interface

* Flexible High-Voltage Supplies (VPP - VNN = 250V)

Elecena nie prowadzi sprzedaży elementów elektronicznych, ani w niej nie pośredniczy.

Produkt pochodzi z oferty sklepu