High-Efficiency, 26V Step-Up Converters for Two to Six White LEDs
Analog Devices
RSS
Sample
- Darmowa próbka
- MPN:
- MAX1599
- Producent:
- ANALOG DEVICES
- Dodany do bazy:
- Ostatnio widziany:
Sugerowane produkty dla max1599
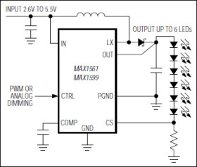
The MAX1561/MAX1599 step-up converters drive up to six white LEDs with a constant current to provide backlight in cell phones, PDAs, and other hand-held devices. The step-up converter topology allows series connection of the white LEDs so the LED currents are identical for uniform brightness. This configuration eliminates the need for ballast resistors and expensive factory calibration.
The MAX1561/MAX1599 include an internal, high-voltage, low-RDS(ON) N-channel MOSFET switch for high efficiency and maximum battery life. A single Dual Mode input provides a simple means of brightness adjustment and on/off control. Fast 1MHz (500kHz for the MAX1599) current-mode, pulse-width modulated (PWM) operation allows for small input and output capacitors and a small inductor while minimizing ripple on the input supply/battery. Programmable soft-start eliminates inrush current during startup.
Both devices are available in a space-saving, 8-pin 3mm x 3mm thin DFN package with exposed paddle (EP).
Applications
* Cell Phones/Smartphones * e-Books and Subnotebooks * PDAs, Palmtops, and Wireless Handhelds * White LED Display Backlighting
* Accurate Current Regulation for Uniform Illumination
* High Efficiency Up to 87%
* Flexible Analog or PWM Dimming Control
* Up to 900mW Output Power with Internal 30V MOSFET Switch
* Fast 1MHz (MAX1561) or 500kHz (MAX1599) PWM Operation
* Small, Low-Profile External Components
* 2.6V to 5.5V Input Range
* 26V (max) Output with Overvoltage Protection
* Optimized for Low 15mVP-P Input Ripple
* Soft-Start with Zero Inrush Current
* 0.3µA Shutdown Current
* Tiny 8-Pin 3mm x 3mm Thin DFN Package
Elecena nie prowadzi sprzedaży elementów elektronicznych, ani w niej nie pośredniczy.
Produkt pochodzi z oferty sklepu Analog Devices