elecena.pl

12-Channel/8-Channel EEPROM-Programmable System Managers with Nonvolatile Fault Registers

Analog Devices

12-Channel/8-Channel EEPROM-Programmable System Managers with Nonvolatile Fault Registers RSS Sample
  • Darmowa próbka
MPN:
MAX16049A
Producent:
ANALOG DEVICES
Dodany do bazy:
Ostatnio widziany:

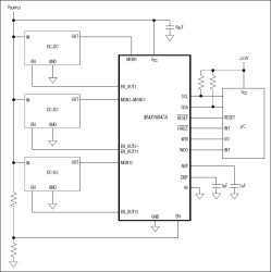
The MAX16047A/MAX16049A EEPROM-configurable system managers monitor, sequence, and track multiple system voltages. The MAX16047A manages up to twelve system voltages simultaneously, and the MAX16049A manages up to eight supply voltages. These devices integrate an analog-to-digital converter (ADC) for monitoring supply voltages, and configurable outputs for sequencing and tracking supplies (during power-up and power-down). Nonvolatile EEPROM registers are configurable for storing upper and lower voltage limits, setting timing and sequencing requirements, and for storing critical fault data for read back following failures.

An internal 1% accurate 10-bit ADC measures each input and compares the result to one upper, one lower, and one selectable upper or lower limit. A fault signal asserts when a monitored voltage falls outside the set limits. Up to three independent fault output signals are configurable to assert under various fault conditions.

The integrated sequencer/tracker allows precise control over the power-up and power-down order of up to twelve (MAX16047A) or up to eight (MAX16049A) power supplies. Four channels (ENOUT1–ENOUT4) support closed-loop tracking using external series MOSFETs. Six outputs (ENOUT1–ENOUT6) are configurable with charge-pump outputs to directly drive MOSFETs without closed-loop tracking.

The MAX16047A/MAX16049A include six programmable general-purpose inputs/outputs (GPIOs). In addition to serving as EEPROM-configurable I/O pins, the GPIOs are also configurable as dedicated fault outputs, as a watchdog input or output (WDI/WDO), or as a manual reset (active-low MR).

The MAX16047A/MAX16049A feature two methods of fault management for recording information during critical fault events. The fault logger records a failure in the internal EEPROM and sets a lock bit protecting the stored fault data from accidental erasure.

An I²C/SMBus™-compatible or a JTAG serial interface configures the MAX16047A/MAX16049A. These devices are offered in a 56-pin, 8mm x 8mm TQFN package and are fully specified from -40°C to +125°C.

Applications

* Networking/Telecom * Servers * Storage Systems * Workstations

* Operate from 3V to 14V

* 1% Accurate 10-Bit ADC Monitors 12/8 Inputs

* 12/8 Monitored Inputs with One Overvoltage/One Undervoltage/One Selectable Limit

* Nonvolatile Fault Event Logger

* Power-Up and Power-Down Sequencing Capability

* 12/8 Outputs for Sequencing/Power-Good Indicators

* Closed-Loop Tracking for Up to Four Channels

* Two Programmable Fault Outputs and One Reset Output

* Six General-Purpose Input/Outputs Configurable as:

* Dedicated Fault Output

* Watchdog Timer Function

* Manual Reset

* I²C/SMBus-Compatible and JTAG Interface

* EEPROM-Configurable Time Delays and Thresholds

* 100 Bytes of Internal User EEPROM

* 56-Pin (8mm x 8mm) TQFN Package

* -40°C to +125°C Operating Temperature Range

Elecena nie prowadzi sprzedaży elementów elektronicznych, ani w niej nie pośredniczy.

Produkt pochodzi z oferty sklepu