elecena.pl

42V, Dual-Output, Synchronous Step-Down Controller

Analog Devices

42V, Dual-Output, Synchronous Step-Down Controller RSS Sample
  • Darmowa próbka
MPN:
MAX17548
Producent:
ANALOG DEVICES
Dodany do bazy:
Ostatnio widziany:
Zmiana ceny:
-100% (17.01.2025)
Poprzednia cena:
3.45

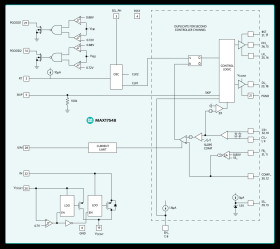
The MAX17548 is a dual-output, synchronous step-down controller that drives nMOSFETs.

The device features a peak-current-mode, constant frequency architecture, allowing it to operate up to 2.2MHz. The device can be configured as two single-phase, independent 10A power supplies or as a dualphase, single-output 20A power supply. The device also provides the ability to run two controllers 180° out-of-phase to reduce the power loss and noise due to the input-capacitor ESR.

The IC supports current sensing using either an external current-sense resistor for accuracy or an inductor DCR for improved system efficiency. Current foldback limits MOSFET power dissipation under short-circuit conditions.

The IC provides independent adjustable soft-start for each output and can start up monotonically into a prebiased output. The IC can be configured in either PWM or DCM modes of operation, depending on whether constant-frequency operation or light-load efficiency is desired.

The IC operates over the -40°C to +125°C temperature range and is available in a lead(Pb)-free, 32-pin TQFN, 5mm x 5mm package with an exposed pad.

Applications

* Computerized Numerical Control * Distributed DC Power Systems * Industrial Power Supplies * Motion Control * Programmable Logic Controllers

* Wide Range of Operation

* Wide 4.5V to 42V Input Voltage Range

* Wide 0.8V to 24V Output Voltage Range

* RSENSE or Inductor DCR Current Sensing

* Selectable In-Phase or 180° Out-of-Phase Operation

* Adjustable 100kHz to 2.2MHz Switching Frequency

* Independent Enable and PGOOD

* Available in a Lead(Pb)-Free 32-Pin, 5mm x 5mm TQFN-EP Package

* Enhances Power Efficiency

* Low-Impedance Gate Drives for High Efficiency

* DCM Operation at Light Loads

* Auxiliary Bootstrap LDO

* Operates Reliably in Adverse Industrial Environments

* Independent Adjustable Soft-Start or Tracking

* Current Foldback Limits MOSFET Heat Dissipation During a Short-Circuit Condition

* Operates Over the -40°C to +125°C Temperature Range

* Output Overvoltage and Overtemperature Protections

Elecena nie prowadzi sprzedaży elementów elektronicznych, ani w niej nie pośredniczy.

Produkt pochodzi z oferty sklepu