elecena.pl

1MHz, 1% Accurate, 6A Internal Switch Step-Down Regulators

Analog Devices

1MHz, 1% Accurate, 6A Internal Switch Step-Down Regulators RSS Sample
  • Darmowa próbka
MPN:
MAX1945R
Producent:
ANALOG DEVICES
Dodany do bazy:
Ostatnio widziany:

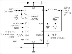
The MAX1945R/MAX1945S high-efficiency pulse-width modulation (PWM) switching regulators deliver up to 6A of output current. The devices operate from an input supply range of 2.6V to 5.5V and provide selectable output voltages of 1.8V, 2.5V, and adjustable output voltages from 0.8V to 85% of the supply voltage. With VCC at 3.3V/5V, the input voltage can be as low as 2.25V. The MAX1945R/MAX1945S are ideal for on-board post-regulation applications. Total output voltage error is less than ±1% over load, line, and temperature.

The MAX1945R/MAX1945S operate at a selectable fixed frequency (500kHz or 1MHz) or can be synchronized to an external clock (400kHz to 1.2MHz). The high operating frequency minimizes the size of external components. The high bandwidth of the internal error amplifier provides excellent transient response. The MAX1945R/MAX1945S have internal dual N-channel MOSFETs to lower heat dissipation at heavy loads. Two MAX1945R/MAX1945Ss can operate 180 degrees out-of-phase of each other to minimize input capacitance. The devices provide output voltage margining for board-level testing. The MAX1945R provides a ±4% voltage margining. The MAX1945S provides a ±9% voltage margining.

The MAX1945R/MAX1945S are available in 28-pin TSSOP-EP packages and are specified over the -40°C to +85°C industrial temperature range. An evaluation kit is available to speed designs.

Learn More About PowerMind™

Applications

* ASIC/CPU/DSP Core Voltages * Base Station-, Telecom-, and Networking-Equipment Power Supplies * Low-Voltage, High-Density Distributed Power Supplies * RAM Power Supply * Server and Notebook Power Supplies

* 6A PWM Step-Down Regulator with 95% Efficiency

* 1MHz/500kHz Switching for Small External Components

* 0.76in² Complete 6A Regulator Footprint

* External Components' Height <3mm

* ±1% Output Accuracy over Load and Line

* Operate from 2.6V to 5.5V Supply

* Operate from 2.5V Input with VCC at 3.3V/5V

* Preset Output Voltage of 1.8V or 2.5V

* Adjustable Output from 0.8V to 85% of Input

* Voltage Margining: ±4% (MAX1945R) or ±9% (MAX1945S)

* Synchronize to External Clock

* SYNCOUT Provides 180-Degree Out-of-Phase Clock Output

* All-Ceramic or Electrolytic Capacitor Designs

Elecena nie prowadzi sprzedaży elementów elektronicznych, ani w niej nie pośredniczy.

Produkt pochodzi z oferty sklepu