elecena.pl

Dual-Channel, 10-Bit, 130Msps ADC

Analog Devices

Dual-Channel, 10-Bit, 130Msps ADC RSS Sample
  • Darmowa próbka
MPN:
MAX19517
Producent:
ANALOG DEVICES
Dodany do bazy:
Ostatnio widziany:
Zmiana ceny:
-100% (18.01.2025)
Poprzednia cena:
23.37

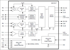
The MAX19517 dual-channel, analog-to-digital converter (ADC) provides 10-bit resolution and a maximum sample rate of 130Msps.

The MAX19517 analog input accepts a wide 0.4V to 1.4V input common-mode voltage range, allowing DC-coupled inputs for a wide range of RF, IF, and baseband front-end components. The MAX19517 provides excellent dynamic performance from baseband to high input frequencies beyond 400MHz, making the device ideal for zero-intermediate frequency (ZIF) and high-intermediate frequency (IF) sampling applications. The typical signal-to-noise ratio (SNR) performance is 59.8dBFS and typical spurious-free dynamic range (SFDR) is 82dBc at fIN = 70MHz and fCLK = 130MHz.

The MAX19517 operates from a 1.8V supply. Additionally, an integrated, self-sensing voltage regulator allows operation from a 2.5V to 3.3V supply (AVDD). The digital output drivers operate on an independent supply voltage (OVDD) over the 1.8V to 3.5V range. The analog power consumption is only 74mW per channel at VAVDD = 1.8V. In addition to low operating power, the MAX19517 consumes only 1mW in power-down mode and 21mW in standby mode.

Various adjustments and feature selections are available through programmable registers that are accessed through the 3-wire serial-port interface. Alternatively, the serial-port interface can be disabled, with the three pins available to select output mode, data format, and clock-divider mode. Data outputs are available through a dual parallel CMOS-compatible output data bus that can also be configured as a single multiplexed parallel CMOS bus.

The MAX19517 is available in a small 7mm x 7mm 48-pin thin QFN package and is specified over the -40°C to +85°C extended temperature range.

Refer to the MAX19505, MAX19506, and MAX19507 data sheets for pin- and feature-compatible 8-bit, 65Msps, 100Msps, and 130Msps versions, respectively. Refer to the MAX19515 and MAX19516 data sheets for pin- and feature-compatible 10-bit, 65Msps and 100Msps versions, respectively.

Applications

* Digital Set-Top Boxes * IF and Baseband Communications, Including Cellular Base Stations and Point-to-Point Microwave Receivers * Portable Instrumentation and Low-Power Data Acquisition * Ultrasound and Medical Imaging

* Very-Low-Power Operation (74mW/Channel at 130Msps)

* 1.8V or 2.5V to 3.3V Analog Supply

* Excellent Dynamic Performance

* 59.8dBFS SNR at 70MHz

* 82dBc SFDR at 70MHz

* User-Programmable Adjustments and Feature Selection through an SPI™ Interface

* Selectable Data Bus (Dual CMOS or Single Multiplexed CMOS)

* DCLK Output and Programmable Data Output Timing Simplifies High-Speed Digital Interface

* Very Wide Input Common-Mode Voltage Range (0.4V to 1.4V)

* Very High Analog Input Bandwidth (> 850MHz)

* Single-Ended or Differential Analog Inputs

* Single-Ended or Differential Clock Input

* Divide-by-One (DIV1), Divide-by-Two (DIV2), and Divide-by-Four (DIV4) Clock Modes

* Two's Complement, Gray Code, and Offset Binary Output Data Format

* Out-of-Range Indicator (DOR)

* CMOS Output Internal Termination Options (Programmable)

* Reversible Bit Order (Programmable)

* Data Output Test Patterns

* Small 7mm x 7mm 48-Pin Thin QFN Package with Exposed Pad

Elecena nie prowadzi sprzedaży elementów elektronicznych, ani w niej nie pośredniczy.

Produkt pochodzi z oferty sklepu