elecena.pl

6-Channel, Multirange, 5V, 12-Bit DAS with 12-Bit Bus Interface and Fault Protection

Analog Devices

6-Channel, Multirange, 5V, 12-Bit DAS with 12-Bit Bus Interface and Fault Protection RSS Sample
  • Darmowa próbka
MPN:
MAX196
Producent:
ANALOG DEVICES
Dodany do bazy:
Ostatnio widziany:
Zmiana ceny:
-100% (22.01.2025)
Poprzednia cena:
26.15

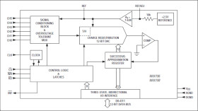
The MAX196/MAX198 multirange, 12-bit data-acquisition systems (DAS) require only a single +5V supply for operation, yet convert analog signals at their inputs up to ±10V (MAX196) and ±4V (MAX198). These systems provide six analog input channels that are independently software programmable for a variety of ranges: ±10V, ±5V, 0V to +10V, and 0V to +5V for the MAX196; ±VREF, ±VREF/2, 0V to +VREF, and 0V to +VREF/2 for the MAX198. This range switching increases the effective dynamic range to 14 bits and provides the flexibility to interface ±12V, ±15V, and 4mA to 20mA powered sensors to a single +5V system. In addition, these converters are fault protected to ±16.5V; a fault condition on any channel will not affect the conversion result of the selected channel. Other features include a 5MHz bandwidth track/hold, 100ksps throughput rate, software-selectable internal/external clock, internal/external acquisition control, 12-bit parallel interface, and internal 4.096V or external reference.

Two programmable power-down modes (STBYPD, FULLPD) provide low-current shutdown between conversions. In STBYPD mode, the reference buffer remains active, eliminating start-up delays.

The MAX196/MAX198 employ a standard microprocessor (µP) interface. A three-state data I/O port is configured to operate with 16-bit data buses, and data-access and bus-release timing specifications are compatible with most popular µPs. All logic inputs and outputs are TTL/CMOS compatible.

These devices are available in 28-pin DIP, wide SO, SSOP (55% smaller in area than wide SO), and ceramic SB packages. For 8+4 bus interface, see the MAX197 and the MAX199 data sheets. An evaluation kit is available (MAX196EVKIT-DIP).

Applications

* Automated Test Equipment (ATE) * Data Acquisition * Industrial Controls Systems * Medical Instruments * Robotics * Telecommunications

* 12-Bit Resolution, 1/2 LSB Linearity

* Single +5V Supply Operation

* Software-Selectable Input Ranges:

* ±10V, ±5V, 0V to +10V, 0V to +5V (MAX196)

* ±VREF, ±VREF/2, 0V to +VREF, 0V to +VREF/2 (MAX198)

* Internal 4.096V or External Reference

* Fault-Protected Input Multiplexer

* 6 Analog Input Channels

* 6µs Conversion Time, 100ksps Sampling Rate

* Internal or External Acquisition Control

* Two Power-Down Modes

* Internal or External Clock

Elecena nie prowadzi sprzedaży elementów elektronicznych, ani w niej nie pośredniczy.

Produkt pochodzi z oferty sklepu