elecena.pl

Multi-Range (±10V, ±5V, +10V, +5V), Single +5V, 12-Bit DAS with 8+4 Bus Interface

Analog Devices

Multi-Range (±10V, ±5V, +10V, +5V), Single +5V, 12-Bit DAS with 8+4 Bus Interface RSS Sample
  • Darmowa próbka
MPN:
MAX197
Producent:
ANALOG DEVICES
Dodany do bazy:
Ostatnio widziany:
Zmiana ceny:
-100% (20.01.2025)
Poprzednia cena:
30.07

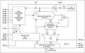
The MAX197 multi-range, 12-bit data-acquisition system (DAS) requires only a single +5V supply for operation, yet accepts signals at its analog inputs that may span both above the power-supply rail and below ground. This system provides 8 analog input channels that are independently software programmable for a variety of ranges: ±10V, ±5V, 0V to +10V, or 0V to +5V. This increases effective dynamic range to 14 bits, and provides the user flexibility to interface 4mA-to-20mA, ±12V, and ±15V powered sensors to a single +5V system. In addition, the converter is overvoltage tolerant to ±16.5V; a fault condition on any channel does not affect the conversion result of the selected channel. Other features include a 5MHz bandwidth track/hold, a 100ksps throughput rate, software-selectable internal or external clock and acquisition, 8+4 parallel interface, and an internal 4.096V or an external reference.

A hardware active-low SHDN pin and two programmable power-down modes (STBYPD, FULLPD) are provided for low-current shutdown between conversions. In STBYPD mode, the reference buffer remains active, eliminating start-up delays.

The MAX197 employs a standard microprocessor (µP) interface. A three-state data I/O port is configured to operate with 8-bit data buses, and data-access and bus-release timing specifications are compatible with most popular µPs. All logic inputs and outputs are TTL/CMOS compatible.

The MAX197 is available in 28-pin DIP, wide SO, SSOP, and ceramic SB packages.

For a different combination of ranges (±4V, ±2V, 0V to 4V, 0V to 2V), refer to the MAX199 data sheet. For 12-bit bus interface, refer to the MAX196 and MAX198 data sheets.

Applications

* Automated Test Equipment (ATE) * Data Acquisition * Industrial Controls Systems * Medical Instruments * Robotics * Telecommunications

* 12-Bit Resolution, 1/2LSB Linearity

* Single +5V Operation

* Software-Selectable Input Ranges: ±10V, ±5V, 0V to 10V, 0V to 5V

* Fault-Protected Input Multiplexer (±16.5V)

* 8 Analog Input Channels

* 6µs Conversion Time, 100ksps Sampling Rate

* Internal or External Acquisition Control

* Internal 4.096V or External Reference

* Two Power-Down Modes

* Internal or External Clock

Elecena nie prowadzi sprzedaży elementów elektronicznych, ani w niej nie pośredniczy.

Produkt pochodzi z oferty sklepu