elecena.pl

8-Channel, Multi-Range, 5V, 12-Bit DAS with 8+4 Bus Interface and Fault Protection

Analog Devices

8-Channel, Multi-Range, 5V, 12-Bit DAS with 8+4 Bus Interface and Fault Protection RSS Sample
  • Darmowa próbka
MPN:
MAX199
Producent:
ANALOG DEVICES
Dodany do bazy:
Ostatnio widziany:
Zmiana ceny:
-100% (21.01.2025)
Poprzednia cena:
26.15

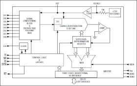
The MAX199 multi-range, 12-bit data-acquisition system (DAS) requires only a single +5V supply for operation, and converts analog signals up to ±4V at its inputs. This system provides eight analog input channels that are independently software programmable for a variety of ranges: ±VREF, ±VREF/2, 0V to VREF, or 0V to VREF/2. This increases effective dynamic range to 14 bits, and provides the user flexibility to interface 4mA-to-20mA, ±12V, and ±15V powered sensors to a single +5V system. In addition, the converter is fault-protected to ±16.5V; a fault condition on any channel will not affect the conversion result of the selected channel. Other features include a 5MHz bandwidth track/hold, 100ksps throughput rate, internal/external clock, internal/external acquisition control, 8+4 parallel interface, and operation with an internal 4.096V or external reference.

A hardware active-low SHDN pin and two programmable power-down modes (STBYPD, FULLPD) provide low-current shutdown between conversions. In STBYPD mode, the reference buffer remains active, eliminating start-up delays.

The MAX199 employs a standard microprocessor (µP) interface. Its three-state data I/O interface is configured to operate with 8-bit data buses, and data-access and bus-release timing specifications are compatible with most popular µPs. All logic inputs and outputs are TTL/CMOS compatible.

The MAX199 is available in 28-pin DIP, wide SO, SSOP, and ceramic SB packages.

For a different combination of input ranges (±10V, ±5V, 0V to 10V, 0V to 5V), see the MAX197 data sheet. For 12-bit bus interfaces, see the MAX196/MAX198 data sheet.

Applications

* Automatic Testing Systems * Data-Acquisition Systems * Industrial-Control Systems * Medical Instruments * Robotics * Telecommunications

* 12-Bit Resolution, 1/2LSB Linearity

* Single +5V Operation

* Software-Selectable Input Ranges:

* ±VREF, ±VREF/2, 0V to VREF, 0V to VREF/2

* Internal 4.096V or External Reference

* Fault-Protected Input Multiplexer (±16.5V)

* 8 Analog Input Channels

* 6µs Conversion Time, 100ksps Sampling Rate

* Internal or External Acquisition Control

* Two Power-Down Modes

* Internal or External Clock

Elecena nie prowadzi sprzedaży elementów elektronicznych, ani w niej nie pośredniczy.

Produkt pochodzi z oferty sklepu