elecena.pl

900MHz ISM-Band, 250mW Power Amplifiers with Analog or Digital Gain Control

Analog Devices

900MHz ISM-Band, 250mW Power Amplifiers with Analog or Digital Gain Control RSS Sample
  • Darmowa próbka
MPN:
MAX2233
Producent:
ANALOG DEVICES
Dodany do bazy:
Ostatnio widziany:
Zmiana ceny:
-100% (22.01.2025)
Poprzednia cena:
3.09

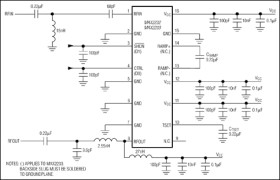
The MAX2232/MAX2233 low-voltage, silicon RF power amplifiers (PAs) are designed for use in the 900MHz ISM band. They operate from a single +2.7V to +5.5V supply, allowing them to be powered directly from a 3-cell NiCd or a 1-cell Lithium-Ion battery. The devices typically deliver 250mW (+24dBm) of output power at 915MHz from a single +3.6V supply, or 150mW (+22dBm) from a single +2.7V supply. At +24dBm output power, power-added efficiency (PAE) is 44%.

The MAX2232/MAX2233 provide 24dB of gain, which is adjustable over a continuous 24dB span via the analog gain-control pin of the MAX2232 or in two 10dB steps via the 2-bit programmable gain-control DAC of the MAX2233. An external capacitor sets the RF output power envelope ramp time, reducing spurious emissions during power-up and power-down by providing a gradual change in output power (MAX2232).

The MAX2232/MAX2233 feature a low-power shutdown mode, which typically draws less than 1µA of supply current, saving power during "idle slots" in time-division multiple-access (TDMA) systems. The ΔVSWR of the RF input in shutdown mode relative to normal operation is 1.2:1. The devices also feature a thermal shutdown function, enabling the PA to protect itself from excessive temperature conditions that could damage the IC. A capacitor to ground limits thermal cycling by setting a thermal shutdown timeout period.

The MAX2232/MAX2233 are available in a space-saving, thermally enhanced 16-pin power-QSOP (PQSOP) package.

Applications

* 868MHz European ISM Band * 900MHz ISM-Band Applications * Digital Cordless Phones * FM Analog Transmitters * Wireless Data

* 800MHz to 1000MHz Frequency Range

* 250mW (+24dBm) Output Power at 915MHz from +3.6V Supply

* +2.7V to +5.5V Single-Supply Operation

* 44% Power-Added Efficiency

* 24dB Power Gain

* 24dB Analog Gain-Control Range (MAX2232)

* Three Levels of Digitally Programmed Power Gain in 10dB Steps (MAX2233)

* Programmable RF Power Envelope Ramping (MAX2232)

* Thermal Shutdown

* Programmable Thermal Shutdown Timeout Period

* 0.2µA Low-Power Shutdown Mode

* Low ΔVSWR in Standby and Shutdown Modes

Elecena nie prowadzi sprzedaży elementów elektronicznych, ani w niej nie pośredniczy.

Produkt pochodzi z oferty sklepu