elecena.pl

Triple/Dual-Mode CDMA LNA/Mixers

Analog Devices

Triple/Dual-Mode CDMA LNA/Mixers RSS Sample
  • Darmowa próbka
MPN:
MAX2325
Producent:
ANALOG DEVICES
Dodany do bazy:
Ostatnio widziany:

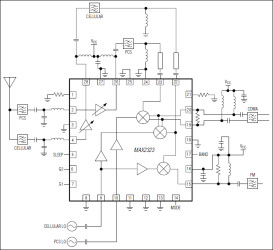
The MAX2323/MAX2325 are low-noise amplifier (LNA) plus mixer ICs optimized for code-division multiple-access (CDMA) applications in both cellular and PCS bands. The MAX2323 addresses dual-band, triple-mode CDMA applications by providing switched signal paths for cellular FM, cellular CDMA, and PCS CDMA. The MAX2325 is a cellular-band dual-mode version.

To optimize cellular-band dynamic range at minimum current, the MAX2323/MAX2325 implement four LNA states: high gain/high linearity, high gain/low linearity, midgain, and low gain. In high-gain/high-linearity mode, the adjustable high-intercept LNA minimizes desensitization in the presence of a large interfering signal. For the other gain states, the LNA current is reduced to improve standby time.

The CDMA mixers are designed for high linearity, low noise, and differential IF outputs, while the FM mixer is designed for lower current and single-ended output. Each band is implemented with a separate mixer to optimize performance for the specific band.

The MAX2323/MAX2325 can also be used in TDMA, EDGE, and W-CDMA phones.

Applications

* Dual-Band, Triple-Mode PCS/Cellular Phones * Dual-Mode Cellular Phones

* 2.7V Operation

* Dual Band, Triple Mode

* Three LNA Gain Settings (Cellular)

* Two LNA Gain Settings (PCS)

* 18mA in Low-Gain Mode

* 19.5mA in Paging and Midgain Mode

* 26.5mA in High-Gain, High-Linearity Mode

* 16.5mA in FM Mode, High-Gain, Low-Linearity Mode

* 2.5dB (typ) Cascade Noise Figure

* Adjustable LNA IIP3, +5dBm to +13dBm

* Ultra-Small 28-Pin Package (5mm x 5mm)

Elecena nie prowadzi sprzedaży elementów elektronicznych, ani w niej nie pośredniczy.

Produkt pochodzi z oferty sklepu