450MHz CDMA/OFDM LNA/Mixer
Analog Devices
RSS
Sample
- Darmowa próbka
- MPN:
- MAX2335
- Producent:
- ANALOG DEVICES
- Dodany do bazy:
- Ostatnio widziany:
Sugerowane produkty dla max2335
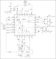
The MAX2335 RF front-end receiver IC is designed for CDMA and OFDM applications in the 450MHz band.
The MAX2335 includes a low-noise amplifier (LNA) with adjustable IIP3 to minimize desensitization due to cross-modulation in the presence of a large interfering signal.
The mixer features differential IF outputs and is designed for high linearity and low noise, which is well suited for CDMA and OFDM applications.
An on-chip frequency divider is included to allow the use of a standard 1GHz VCO. Alternatively, the divider can be bypassed for use with a lower-frequency VCO.
The MAX2335 is available in a 28-pin TQFN package with exposed paddle and is specified for the -40°C to +85°C extended temperature range. The device is also offered in a lead-free package.
Applications
* 450MHz-Band, WCDMA, IS-95, IS-2000, OFDM, Wireless Data Links
Elecena nie prowadzi sprzedaży elementów elektronicznych, ani w niej nie pośredniczy.
Produkt pochodzi z oferty sklepu Analog Devices