elecena.pl

36V HV Automotive Boost/SEPIC/Flyback Controller

Analog Devices

36V HV Automotive Boost/SEPIC/Flyback Controller RSS Sample
  • Darmowa próbka
MPN:
MAX25200
Producent:
ANALOG DEVICES
Dodany do bazy:
Ostatnio widziany:

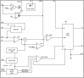
The MAX25200 is a high-performance, current-mode PWM controller with 1.5μA (typ) shutdown current for boost converters with a wide input voltage range. The 4.5V to 36V input operating voltage range makes these devices ideal in automotive applications, such as front-end preboost or general-purpose SEPIC or flyback power supplies. An internal low-dropout regulator with a 5V output voltage enables the MAX25200 to operate directly from an automotive battery input. The input operating range can be extended to as low as 1.8V after startup.

The MAX25200's switching frequency operation (up to 2.2MHz) reduces output ripple, avoids AM band interference, and allows for the use of smaller external components. The switching frequency is resistor adjustable from 220kHz to 2.2MHz; Alternatively, the frequency can be synchronized to an external clock. A spread spectrum option is available to improve system EMI performance.

The device features a power-OK monitor and undervoltage lockout. Protection features include cycle-by-cycle current limit and thermal shutdown. The MAX25200 operates over the -40°C to +125°C automotive temperature range.

APPLICATIONS

* Cluster Systems

* E-call

* Infotainment

* Meets Stringent OEM Module Power Consumption and Performance Specifications

* 20µA Quiescent Current in Skip Mode

* ±1.5% FB Voltage Accuracy

* Output Voltage Range: Fixed or Adjustable Between3.5V and 60V

* Enables Crank-Ready Designs

* Operates Down to 1.8V after Startup

* Wide Input Supply Range from 4.5V to 36V

* EMI Reduction Features Reduce Interference with Sensitive Radio Bands without Sacrificing Wide Input Voltage Range

* Spread-Spectrum Option

* Frequency-Synchronization Input

* Resistor-Programmable Frequency Between 220kHz and 2.2MHz

* Integration and Thermally Enhanced Packages Save Board Space and Cost

* Current-Mode Controllers with Forced-Continuous and Skip Modes

* Thermally Enhanced 16-Pin TQFN-EP Package

* Protection Features Improve System Reliability

* Supply Undervoltage Lockout

* Overtemperature and Short-Circuit Protection

Elecena nie prowadzi sprzedaży elementów elektronicznych, ani w niej nie pośredniczy.

Produkt pochodzi z oferty sklepu