elecena.pl

1.7GHz to 2.5GHz, Direct I/Q Modulator with VGA and PA Driver

Analog Devices

1.7GHz to 2.5GHz, Direct I/Q Modulator with VGA and PA Driver RSS Sample
  • Darmowa próbka
MPN:
MAX2720
Producent:
ANALOG DEVICES
Dodany do bazy:
Ostatnio widziany:

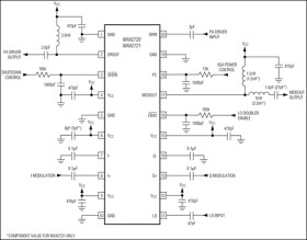
The MAX2720/MAX2721 are low-cost, high-performance, direct I/Q modulators designed for use in wideband-CDMA and wireless local-loop (WLL) systems. Their direct-upconversion architecture reduces system cost, component count, and board space compared to devices with dual-conversion architectures.

The MAX2720/MAX2721 include an I/Q modulator, a variable gain amplifier (VGA), and a power amplifier (PA) driver. The quadrature modulator accepts differential baseband I/Q signals and directly modulates an RF carrier in the 1.7GHz to 2.1GHz range (MAX2720) or the 2.1GHz to 2.5GHz range (MAX2721). The VGA provides 35dB of output power control. The modulator's amplitude and phase balance yield 35dBc of sideband suppression and 30dBc of carrier suppression. These devices feature an LO frequency doubler that allows the external LO source to operate at half-frequency or full-frequency when disabled.

The MAX2720/MAX2721 operate from a single +2.7V to +3.3V supply and require only 77mA (MAX2720) or 86mA (MAX2721) of supply current. An additional 20mA of supply current is saved by disabling the stand-alone PA driver. A low-power shutdown mode further reduces supply current to less than 0.1µA. The device is packaged in the small 20-pin TSSOP-EP with exposed paddle to improve RF performance.

Applications

* 2.4GHz Broadband ISM Radios * DCS/PCS Base Stations * LMDS/MMDS * Wideband CDMA Systems * Wireless Local Loop (WLL)

* RF Frequency Range

* 1.7GHz to 2.1GHz (MAX2720)

* 2.1GHz to 2.5GHz (MAX2721)

* Integrated I/Q Modulator, LO Doubler, VGA, and PA Driver

* 35dB VGA Gain Control Range

* 35dBc Sideband Suppression

* 30dBc Carrier Suppression

* Low Supply Current

* 77mA (MAX2720), 86mA (MAX2721)

* 20mA Reduction with PA Driver Disabled

* 0.1µA Supply Current in Shutdown Mode

* +2.7V to +3.3V Single-Supply Operation

Elecena nie prowadzi sprzedaży elementów elektronicznych, ani w niej nie pośredniczy.

Produkt pochodzi z oferty sklepu