elecena.pl

1.2GHz VCO with Linear Modulation Input

Analog Devices

1.2GHz VCO with Linear Modulation Input RSS Sample
  • Darmowa próbka
MPN:
MAX2754
Producent:
ANALOG DEVICES
Dodany do bazy:
Ostatnio widziany:
Zmiana ceny:
-100% (17.01.2025)
Poprzednia cena:
3.80

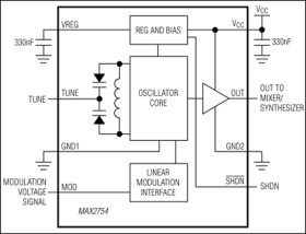
The MAX2754 self-contained, linear modulation, voltage-controlled oscillator (VCO) is intended for use in the 2.4GHz to 2.5GHz ISM band, particularly for FSK modulation systems that utilize a direct frequency-modulation transmit architecture. This device features a linear modulation input in addition to the standard frequency tuning input. The frequency tuning range of 1145MHz to 1250MHz (1/2 LO) also supports an IF up to 110MHz with low side LO. The VCO is based on Maxim's proprietary monolithic VCO technology, where all VCO components are integrated on-chip, including the varactor and inductor.

The MAX2754 linear modulation input offers a means to directly FM modulate the VCO with a constant modulation sensitivity over the tuning voltage input range. Typical frequency deviation is -500kHz/V which is linear to ±4% over the guaranteed frequency limits. The tuning input voltage range is +0.4V to +2.4V and the oscillator frequency is factory adjusted to provide guaranteed limits. The oscillator signal is buffered by an output amplifier stage (internally matched to 50Ω) to provide higher output power and isolate the oscillator from load impedance variations.

The MAX2754 operates over a +2.7V to +5.5V supply range. This device also provides a digitally controlled shutdown mode to permit implementation of sophisticated power-supply management. In shutdown, the supply current is reduced to 0.2µA. Even when active, power consumption is a modest 41mW.

The MAX2754 is packaged in the miniature 8-pin µMAX® to offer the world's smallest, complete 2.4GHz direct-modulation VCO solution.

Applications

* 2.4GHz Cordless Phones * 2.4GHz Wireless Data Radios * Bluetooth® * HomeRF WLAN

* Fully Monolithic VCO Construction with On-Chip Inductor and Varactor Tuning Elements

* Guaranteed 1145MHz to 1250MHz Tuning Range to Support 1/2 LO Applications

* Modulation Linearity Within ±4%

* Precise Modulation Gain (-500kHz/V)

* Low Phase Noise (-137dBc/Hz at 4MHz offset)

* +2.7V to +5.5V Single-Supply Operation

* Low-Current Shutdown Mode

* Miniature 8-Pin µMAX Package

Elecena nie prowadzi sprzedaży elementów elektronicznych, ani w niej nie pośredniczy.

Produkt pochodzi z oferty sklepu