elecena.pl

Multiband Digital Television Tuner

Analog Devices

Multiband Digital Television Tuner RSS Sample
  • Darmowa próbka
MPN:
MAX3544
Producent:
ANALOG DEVICES
Dodany do bazy:
Ostatnio widziany:

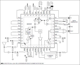
The MAX3544 broadband single-conversion television tuner is designed for use in digital (DVB-T, DVB-C, GB20600) television sets and terrestrial receivers. It receives all television bands from 47MHz to 862MHz and converts the selected channel to an industry-standard 36MHz IF.

The MAX3544 includes a variable-gain low-noise input amplifier; an RF tracking filter; an image rejection mixer; a peak detector; an optional internal, self-contained RF gain-control loop (RFAGC); a VCO with fractional-N PLL; an IF bandpass filter; an IF variable-gain amplifier; and a crystal oscillator.

The MAX3544 is available in a small, 6mm x 6mm, thin QFN package, and the application circuit fits in 20mm x 25mm on a two-layer board with single-sided component mounting.

Applications

* ATSC * DTMB/GB20600 * DVB-C * DVB-T/DVB-T2

* Standard IF Architecture Ensures < -70dBc Spurs

* Integrated RF Tracking Filter

* Integrated IF Bandpass Filter

* Full-Band Coverage (47MHz to 862MHz)

* 70dB Image Rejection

* 4dB Noise Figure

* Fast-Locking, Low Phase-Noise PLL Supports 256QAM

* Crystal Oscillator and Buffer/Divider to Drive Baseband IC

* 745mW Power Dissipation

Elecena nie prowadzi sprzedaży elementów elektronicznych, ani w niej nie pośredniczy.

Produkt pochodzi z oferty sklepu