155Mbps to 622Mbps SFF/SFP Laser Driver with Extinction Ratio Control
Analog Devices
RSS
Sample
- Darmowa próbka
- MPN:
- MAX3646
- Producent:
- ANALOG DEVICES
- Dodany do bazy:
- Ostatnio widziany:
- Zmiana ceny:
- -100% (20.01.2025)
- Poprzednia cena:
- 3.36
Sugerowane produkty dla max3646
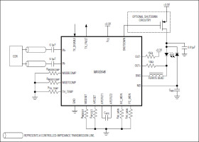
The MAX3646 is a +3.3V laser driver designed for multirate transceiver modules with data rates from 155Mbps to 622Mbps. Lasers can be DC-coupled to the MAX3646 for reduced component count and ease of multirate operation.
Laser extinction ratio control (ERC) combines the features of automatic power control (APC), modulation compensation, and built-in thermal compensation. The APC loop maintains constant average optical power. Modulation compensation increases the modulation current in proportion to the bias current. These control loops, combined with thermal compensation, maintain a constant optical extinction ratio over temperature and lifetime.
The MAX3646 accepts differential data input signals. The wide 5mA to 60mA (up to 85mA AC-coupled) modulation current range and up to 100mA bias current range, make the MAX3646 ideal for driving FP/DFB lasers in fiber optic modules. External resistors set the required laser current levels. The MAX3646 provides transmit disable control (TXDISABLE), single-point fault tolerance, bias-current monitoring, and photocurrent monitoring. The device also offers a latched failure output (TXFAULT) to indicate faults, such as when the APC loop is no longer able to maintain the average optical power at the required level. The MAX3646 is compliant with the SFF-8472 transmitter diagnostic and SFP MSA timing requirements.
The MAX3646 is offered in a 4mm x 4mm, 24-pin thin QFN package and operates over the extended -40°C to +85°C temperature range.
Applications
* 125Mbps Ethernet SFP, GBIC, and 1 x 9 Transceivers * Multirate OC-3 to OC-12 FEC Transceivers
* Single +3.3V Power Supply
* 47mA Power-Supply Current
* 85mA Modulation Current
* 100mA Bias Current
* Automatic Power Control (APC)
* Modulation Compensation
* On-Chip Temperature Compensation
* Self-Biased Inputs for AC-Coupling
* Ground-Referenced Current Monitors
* Laser Shutdown and Alarm Outputs
* Enable Control and Laser Safety Feature
Elecena nie prowadzi sprzedaży elementów elektronicznych, ani w niej nie pośredniczy.
Produkt pochodzi z oferty sklepu Analog Devices