elecena.pl

3.3V, 622Mbps SDH/SONET 8:1 Serializer with Clock Synthesis and TTL Inputs

Analog Devices

3.3V, 622Mbps SDH/SONET 8:1 Serializer with Clock Synthesis and TTL Inputs RSS Sample
  • Darmowa próbka
MPN:
MAX3690
Producent:
ANALOG DEVICES
Dodany do bazy:
Ostatnio widziany:

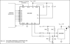
The MAX3690 serializer is ideal for converting 8-bit-wide, 77Mbps parallel data to 622Mbps serial data in ATM and SDH/SONET applications. Operating from a single +3.3V supply, this device accepts TTL clock and data inputs, and delivers a 3.3V differential PECL serial-data output. A fully integrated PLL synthesizes an internal 622MHz serial clock from a low-speed crystal reference clock (77.76MHz, 51.84MHz, or 38.88MHz).

The MAX3690 is available in the extended-industrial temperature range (-40°C to +85°C) in a 32-pin TQFP package.

Applications

* 622Mbps ATM/SONET Access Nodes * 622Mbps SDH/SONET Transmission Systems * Add/Drop Multiplexers * Digital Cross-Connects

* Selectable Reference Clock Frequency: 77.76MHz, 51.84MHz, or 38.88MHz

* Single +3.3V Supply

* 77Mbps (8-bit) Parallel to 622Mbps Serial Conversion

* Clock Synthesis for 622Mbps Serial Data

* 200mW Power

* TTL Parallel Clock and Data Inputs

* Differential 3.3V PECL Serial-Data Output

Elecena nie prowadzi sprzedaży elementów elektronicznych, ani w niej nie pośredniczy.

Produkt pochodzi z oferty sklepu