3.3V, 622Mbps, SDH/SONET 4:1 Serializer with Clock Synthesis and LVDS Inputs
Analog Devices
RSS
Sample
- Darmowa próbka
- MPN:
- MAX3691
- Producent:
- ANALOG DEVICES
- Dodany do bazy:
- Ostatnio widziany:
Sugerowane produkty dla max3691
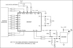
The MAX3691 serializer is ideal for converting 4-bit-wide, 155Mbps parallel data to 622Mbps serial data in ATM and SDH/SONET applications. Operating from a single +3.3V supply, this device accepts low-voltage differential-signal (LVDS) clock and data inputs for interfacing with high-speed digital circuitry, and delivers a 3.3V PECL serial-data output. A fully integrated PLL synthesizes an internal 622Mbps serial clock from a 155.52MHz reference clock.
The MAX3691 is available in the extended-industrial temperature range (-40°C to +85°C), in a 32-pin TQFP package.
Applications
* 622Mbps ATM/SONET Access Nodes * 622Mbps SDH/SONET Transmission Systems * Add/Drop Multiplexers * Digital Cross-Connects
* Single +3.3V Supply
* 155Mbps Parallel to 622Mbps Serial Conversion
* 215mW Power
* LVDS Parallel Clock and Data Inputs
* Differential 3.3V PECL Serial-Data Output
Elecena nie prowadzi sprzedaży elementów elektronicznych, ani w niej nie pośredniczy.
Produkt pochodzi z oferty sklepu Analog Devices