elecena.pl

3.0V to +5.5V, 2.5Gbps VCSEL and Laser Driver

Analog Devices

3.0V to +5.5V, 2.5Gbps VCSEL and Laser Driver RSS Sample
  • Darmowa próbka
MPN:
MAX3996
Producent:
ANALOG DEVICES
Dodany do bazy:
Ostatnio widziany:

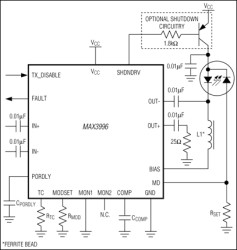
The MAX3996 is a high-speed laser driver for small-form-factor (SFF) fiber optic LAN transmitters. It contains a bias generator, a laser modulator, and comprehensive safety features. Automatic power control (APC) adjusts the laser bias current to maintain average optical power, regardless of changes in temperature or laser properties. The driver accommodates common anode or differential laser configurations. The output current range of the MAX3996 is appropriate for VCSELs and high-efficiency edge-emitting lasers.

The MAX3996 operates up to 3.2Gbps. It can switch up to 30mA of laser modulation current and sink up to 60mA bias current. Adjustable temperature compensation is provided to keep the optical extinction ratio within specifications over the operating temperature range. The MAX3996 accommodates various laser packages, including low-cost TO-46 headers. Low deterministic jitter (9psP-P), combined with fast edge transitions, (65ps) provides excellent margins compared to industry-standard transmitter eye masks.

This laser driver provides extensive safety features to guarantee single-point fault tolerance. Safety features include a transmit disable, redundant shutdown, and laser-bias monitoring. The safety circuit detects faults that could cause hazardous light levels and immediately disables the laser output. The MAX3996 safety circuits are compliant with SFF and small-form-factor pluggable (SFP) multisource agreements (MSA).

The MAX3996 is available in a compact 4mm x 4mm, 20-pin QFN package and a 20-pin thin QFN package. It operates over a temperature range of 0°C to +70°.

Applications

* 10-Gigabit Ethernet WWDM * ATM LAN Optical Transmitters * Fibre Channel Optical Transmitters * Gigabit Ethernet Optical Transmitters * VCSEL Transmitters

* 9psP-P Deterministic Jitter

* 20-Pin QFN 4mm x 4mm Package

* 3.0V to 5.5V Supply Voltage

* Automatic Power Control

* Integrated Safety Circuits

* 30mA Laser Modulation Current

* Temperature Compensation of Modulation Current

* Compliant with SFF and SFP MSA

Elecena nie prowadzi sprzedaży elementów elektronicznych, ani w niej nie pośredniczy.

Produkt pochodzi z oferty sklepu