High-Accuracy, 76V, High-Side Current Monitors in SOT23
Analog Devices
RSS
Sample
- Darmowa próbka
- MPN:
- MAX4007
- Producent:
- ANALOG DEVICES
- Dodany do bazy:
- Ostatnio widziany:
Sugerowane produkty dla accuracy*
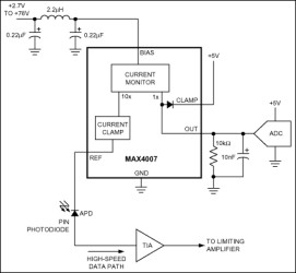
The MAX4007/MAX4008 precision, high-side, high-voltage current monitors are specifically designed for monitoring photodiode current in fiber applications. They offer a connection point for the reference current and a monitor output that produces a signal proportional to the reference current. The monitor output of the MAX4007 is a current proportional to the reference current. The monitor output of the MAX4008 is a voltage proportional to the reference current. The current monitors have six decades of dynamic range and monitor reference currents of 250nA to 2.5mA with better than 5% accuracy. The photodiode current can be monitored from 10nA to 10mA with reduced accuracy.
The MAX4007/MAX4008 accept a supply voltage of +2.7V to +76V, suitable for APD or PIN photodiode applications. Internal current limiting (20mA, typ) protects the devices against short circuit to ground. A clamp diode protects the monitor output from overvoltage. Additionally, these devices feature thermal shutdown if the die temperature reaches +150°C.
The MAX4007/MAX4008 are available in tiny, spacesaving 6-pin SOT23 packages, and operate over the extended temperature range of -40°C to +85°C.
Applications
* Consumer Electronics * Current-to-Voltage Conversion * Laboratory Instrumentation * Level Translation * Medical Instrumentation * Photodiode Current-Monitoring Systems * Portable Instrumentation
* Wide Reference Current Dynamic Range
Guaranteed 250nA to 2.5mA with 5% Monitor Accuracy* Extended 10nA to 10mA with 10% Monitor Accuracy
* Current (MAX4007) or Voltage (MAX4008) Monitor Outputs
* Reference Current-Limit Protection (20mA, typ)
* Voltage Clamp Protects Subsequent Output Circuitry
* +2.7V to +76V Wide Voltage Range Operation
* 6-Pin SOT23 Packages
Elecena nie prowadzi sprzedaży elementów elektronicznych, ani w niej nie pośredniczy.
Produkt pochodzi z oferty sklepu Analog Devices