elecena.pl

SOT23, Very High Precision, 3V/5V Rail-to-Rail Op Amps

Analog Devices

SOT23, Very High Precision, 3V/5V Rail-to-Rail Op Amps RSS Sample
  • Darmowa próbka
MPN:
MAX4237
Producent:
ANALOG DEVICES
Dodany do bazy:
Ostatnio widziany:

The MAX4236/MAX4237 are high-precision op amps that feature an exceptionally low offset voltage and offset voltage temperature coefficient without using any chopper techniques. The MAX4236 and MAX4237 have a typical large-signal, open-loop voltage gain of 120dB. These devices have an ultra-low input-bias current of 1pA. The MAX4236 is unity-gain stable with a gain-bandwidth product of 1.7MHz, while the MAX4237 is stable for closed-loop gains greater than 5V/V with a gain-bandwidth product of 7.5MHz. Both devices have a shutdown function in which the quiescent current is reduced to less than 0.1µA, and the amplifier output is forced into a high-impedance state.

The input common-mode range of the MAX4236/MAX4237 extends below the negative supply range, and the output swings rail-to-rail . These features make the amplifiers ideal for applications with +3V or +5V single power supplies. The MAX4236/MAX4237 are specified for the extended temperature range (-40°C to +85°C) and are available in tiny SOT23, µMAX®, and SO packages. For greater accuracy, the A grade µMAX and SO packages are tested to guarantee 20µV (max) offset voltage at +25°C and less then 2µV/°C drift.

Applications

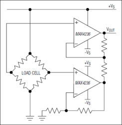
* Automatic Test Equipment (ATE) * Battery-Powered Applications * Cardiac Monitor * Displays: Industrial, Front Panel, and Instrumentation * Electrochemical Sensors * Industrial: Process Measurement and Control * Instrumentation Amplifiers * Panel Meters * Piezoelectric Sensors * Power Meters * Programmable Logic Controllers (PLCs) * Strain Gauges * Thermocouple Amplifiers

* Ultra-Low Offset Voltage

* 20µV (max) at +25°C (Grade A)

* 50µV (max) at +25°C (Grade B, 6-Pin SOT23)

* Ultra-Low Offset Voltage Drift

* 2µV/°C (max) (Grade A)

* 4.5µV/°C (max) (Grade B, 6-Pin SOT23)

* 5.5µV/°C (max) (6-Pin SOT23)

* Ultra-Low 1pA Input Bias Current

* High Open-Loop Voltage Gain: 110dB (min) (RL = 100kΩ)

* Compatible with +3V and +5V Single-Supply Power Systems

* Ground Sensing: Input Common-Mode Range Includes Negative Rail

* Rail-to-Rail Output Swing into a 1kΩ Load

* 350µA Quiescent Current

* Gain-Bandwidth Product

* 1.7MHz (MAX4236, AV = 1V/V)

* 7.5MHz (MAX4237, AV = 5V/V)

* 200pF Capacitive Load Handling Capability

* Shutdown Mode: 0.1µA Quiescent Current, Places Output in a High-Impedance State

* Available in Space-Saving SOT23 and µMAX Packages

Elecena nie prowadzi sprzedaży elementów elektronicznych, ani w niej nie pośredniczy.

Produkt pochodzi z oferty sklepu