elecena.pl

ADSL Drivers/Receivers for Customer Premise Equipment

Analog Devices

ADSL Drivers/Receivers for Customer Premise Equipment RSS Sample
  • Darmowa próbka
MPN:
MAX4361
Producent:
ANALOG DEVICES
Dodany do bazy:
Ostatnio widziany:

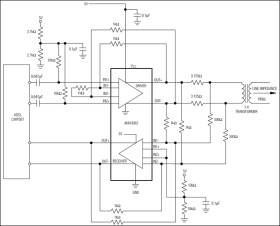
The MAX4361/MAX4362/MAX4363 are a family of high-performance ADSL drivers and drivers/receivers ideal for the upstream transmit path and the downstream receive path of customer premise equipment. These devices operate from a single 5V supply and deliver up to 12.5dBm average line power for DMT modulated signals, meeting the requirements of full-rate ADSL. Spurious-free dynamic range (SFDR) at full output power is typically -75dBc at 100kHz.

The MAX4361 is a differential IN/differential OUT driver with a fixed gain of 3.1V/V. The MAX4362 is a dual amplifier with shutdown intended for use as a differential IN/differential OUT driver with gain set with external resistors. The MAX4363 is a quad amplifier with shutdown intended for use as a differential IN/differential OUT driver/receiver combination with gain set with external resistors.

The MAX4361 is offered in a space-saving 8-pin µMAX® package.

Applications

* ADSL Line Interface * HDSL Line Driver

* Low-Noise Driver * 4.8nV per root-Hz Voltage-Noise Density

* 1.5pA per root-Hz Current-Noise Density

* Full-Rate ADSL ATU-R Line Drivers and Receivers

* Single 5V Supply

* -75dBc SFDR at Full Output Power at 100kHz

* -95dB Driver-to-Receiver Crosstalk (MAX4363)

* +12.5dBm Average Line Power (DMT)

* 280mA (min) Peak Output Current

* Rail-to-Rail Output Swing

* Thermal and Short-Circuit Protection

Elecena nie prowadzi sprzedaży elementów elektronicznych, ani w niej nie pośredniczy.

Produkt pochodzi z oferty sklepu