Low-Cost, Low-Voltage, PA Power Control Amplifier for GSM Applications
Analog Devices
RSS
Sample
- Darmowa próbka
- MPN:
- MAX4473
- Producent:
- ANALOG DEVICES
- Dodany do bazy:
- Ostatnio widziany:
- Zmiana ceny:
- -100% (21.01.2025)
- Poprzednia cena:
- 2.40
Sugerowane produkty dla max4473
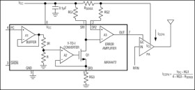
The MAX4473 PA power control IC is intended for closed-loop bias control of GSM power amplifiers. The device facilitates accurate control of the current delivered to the power amplifier (PA) through a control voltage. The error amplifier senses the voltage drop across an external current-sense resistor placed between the supply and the PA. The output of the error amplifier adjusts the PA gain until the current is proportional to the power control voltage applied to the MAX4473. This unique topology is useful in time-division-multiple-access (TDMA) systems, such as GSM, where accurate transmit burst shaping and power control is required. User-selectable current sensing and gain setting resistors maximize flexibility.
The MAX4473 operates from a single 2.7V to 6.5V supply and typically draws 1.2mA of supply current. The error amplifier has a common-mode range that extends from 1V to VCC. The power control input and error amplifier outputs swing rail-to-rail. A low-power shutdown mode reduces supply current to less than 1µA and activates an on-board active pull-down at the error amplifier output. Fast enable/disable times of 0.9µs reduce average power consumption without compromising dynamic performance. The MAX4473 is available in a space-saving 8-pin µMAX® package.
Applications
* Cordless Phones * GSM Cellular Phones * High-Frequency Servo Loops * Precision Current Control
* Optimized for GSM Timing Requirements
* 2.7V to 6.5V Single-Supply Operation
* 1.2mA Supply Current
* ≤ 1µA Supply Current in Shutdown Mode
* Guaranteed 1.5µs Enable/Disable Times
* Active Output Pull-Down in Shutdown Mode
* Rail-to-Rail Error Amplifier Output
* Rail-to-Rail Power Control Input
* Output Drive Capability–500Ω and 300pF Loads
* 1V to VCC Current Sense Input Common-Mode Voltage Range
* No Phase-Reversal for Common-Mode Voltage from 0 to VCC
* External Current Sensing and Gain Setting Resistors Maximize Flexibility
* Available in a Space-Saving 8-Pin µMAX
Elecena nie prowadzi sprzedaży elementów elektronicznych, ani w niej nie pośredniczy.
Produkt pochodzi z oferty sklepu Analog Devices