elecena.pl

16-Bit, ±1 LSB Accuracy Voltage Output DAC with SPI Interface

Analog Devices

16-Bit, ±1 LSB Accuracy Voltage Output DAC with SPI Interface RSS Sample
  • Darmowa próbka
MPN:
MAX5316
Producent:
ANALOG DEVICES
Dodany do bazy:
Ostatnio widziany:
Zmiana ceny:
-100% (19.01.2025)
Poprzednia cena:
12.49

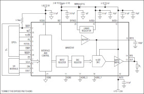
The MAX5316 is a high-accuracy, 16-bit, serial SPI input, buffered voltage output digital-to-analog converter (DAC) in a 4mm x 5mm, 24-lead TQFN package. The device features ±1 LSB INL (max) accuracy and a ±0.25 LSB DNL (typ) accuracy over the temperature range of -40°C to +105°C.

The DAC voltage output is buffered with a fast settling time of 3µs and a low offset and gain drift of ±0.6ppm/°C of FSR (typ). The force-sense output (OUT) maintains accuracy while driving loads with long lead lengths. A separate AVSS supply is provided to permit the output amplifier to go to 0V (GND) to maintain full linearity performance near ground.

At power-up, the device resets its outputs to zero or midscale.

The wide 2.7V to 5.5V supply voltage range and integrated low-drift, low-noise reference buffer make for ease of use. The MAX5316 features a 50MHz 3-wire SPI interface. For an I²C interface, use the MAX5317.

The MAX5316 is available in a 24-lead TQFN-EP package and operates over the -40°C to +105°C temperature range.

Applications

* Automatic Calibration * Automatic Test Equipment * Communication Systems * Data-Acquisition Systems * Gain and Offset Adjustment * Medical Equipment * Process Control and Servo Loops * Programmable Voltage and Current Sources * Test and Measurement

* Ideal for ATE and High-Precision Instruments

* INL Accuracy Guaranteed with ±1 LSB (Max) Over Temperature

* Fast Settling Time (3µs) with 10kΩ || 100pF Load

* Safe Power-Up-Reset to Zero or Midscale DAC Output (Pin-Selectable)

* Predetermined Output Device State in Power-Up and Reset in System Design

* Negative Supply (AVSS) Option Allows Full INL/DNL Performance to 0V

* SPI Interface Compatible with 1.7V to 5.5V Logic

* High Integration Reduces Development Time and PCB Area

* Buffered Voltage Output Directly Drives 2kΩ Load Rail-to-Rail

* Integrated Reference Buffer

* No External Amplifiers Required

* Small 4mm × 5mm, 24-Pin TQFN Package

Elecena nie prowadzi sprzedaży elementów elektronicznych, ani w niej nie pośredniczy.

Produkt pochodzi z oferty sklepu