elecena.pl

Dual, 256-Tap, Low-Drift, Digital Potentiometers in 14-Pin TSSOP

Analog Devices

Dual, 256-Tap, Low-Drift, Digital Potentiometers in 14-Pin TSSOP RSS Sample
  • Darmowa próbka
MPN:
MAX5415
Producent:
ANALOG DEVICES
Dodany do bazy:
Ostatnio widziany:
Zmiana ceny:
-100% (17.01.2025)
Poprzednia cena:
3.37

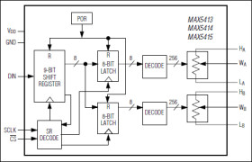
The MAX5413/MAX5414/MAX5415 is a family of dual linear taper digital potentiometers. Each device has two 3-terminal potentiometers. The MAX5413/MAX5414/ MAX5415 operate from +2.7V to +5.5V single-supply voltages and use an ultra-low 0.1µA supply current. These devices also provide glitchless switching between resistor taps, as well as a convenient power-on reset (POR) that sets the wiper to the midscale position at power-up. Each potentiometer consists of a fixed resistor with a wiper contact that is digitally controlled through a 3-wire serial interface and has 256 tap points. It performs the same function as a discrete potentiometer or variable resistor.

These parts are ideal for applications requiring digitally controlled resistors. Three resistance values are available: 10kΩ (MAX5413), 50kΩ (MAX5414), and 100kΩ (MAX5415). A nominal resistor temperature coefficient of 35ppm/°C end-to-end and 5ppm/°C ratiometric make the MAX5413/MAX5414/MAX5415 ideal for applications requiring low temperature-coefficient variable resistors, such as adjustable-gain circuit configurations.

The MAX5413/MAX5414/MAX5415 are available in a 14-pin TSSOP package. Each device is guaranteed over the extended industrial temperature range (-40°C to +85°C).

Applications

* Adjustable Voltage Reference * Impedance Matching * LCD Screen Adjustment * Low-Drift Programmable-Gain Amplifiers * Mechanical Potentiometer Replacements * Programmable Filters, Delays, Time Constant * Volume Control

* 14-Pin TSSOP Small-Footprint Package

* 256 Tap Positions

* Ultra-Low 0.1µA Supply Current

* +2.7V to +5.5V Single-Supply Operation

* Two Independent Potentiometers in a Package

* Low End-to-End Temperature Coefficient 35ppm/°C

* Low Ratiometric Temperature Coefficient 5ppm/°C

* Power-On Reset: Wiper Goes to Midscale (Position 128)

* Glitchless Switching Between Resistor Taps

* 3-Wire SPI™-Interface Compatible

* 10kΩ/50kΩ/100kΩ Resistor Values

Elecena nie prowadzi sprzedaży elementów elektronicznych, ani w niej nie pośredniczy.

Produkt pochodzi z oferty sklepu