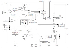
48V Quad Hot-Swap Controllers For Power-Over-LAN
Analog Devices
RSS
Sample
Przejdź do sklepu »
- Darmowa próbka
- MPN:
- MAX5913
- Producent:
- ANALOG DEVICES
- Dodany do bazy:
- Ostatnio widziany:
Sugerowane produkty dla swap
Applications
* IP Phone Switches/Routers * Mid-Span Power-Over-MDI * Network Routers and Switches * Power-Over-LAN * Power-Over-MDI * Telecom Line Cards
Elecena nie prowadzi sprzedaży elementów elektronicznych, ani w niej nie pośredniczy.
Produkt pochodzi z oferty sklepu Analog Devices