SOT23, Low-Power µP Supervisory Circuits with Battery Backup and Chip-Enable Gating
Analog Devices
RSS
Sample
- Darmowa próbka
- MPN:
- MAX6367P
- Producent:
- ANALOG DEVICES
- Dodany do bazy:
- Ostatnio widziany:
Sugerowane produkty dla max6368
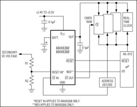
The MAX6365–MAX6368 supervisory circuits simplify power-supply monitoring, battery-backup control functions, and memory write protection in microprocessor (µP) systems. The circuits significantly improve the size, accuracy, and reliability of modern systems with an ultra-small integrated solution.
These devices perform four basic system functions:
* Provide a µP reset output during VCC supply power-up, power-down, and brownout conditions.
* Internally control VCC to backup-battery switching to maintain data or low-power operation for CMOS RAM, CMOS µPs, real-time clocks, and other digital logic when the main supply fails.
* Provide memory write protection through internal chip-enable gating during supply or processor faults.
* Include one of the following options: a manual reset input (MAX6365), a watchdog timer function (MAX6366), a battery-on output (MAX6367), or an auxiliary user-adjustable reset input (MAX6368).
The MAX6365–MAX6368 operate from VCC supply voltages as low as 1.2V. The factory preset reset threshold voltages range from 2.32V to 4.63V (see Ordering Information in the full data sheet). In addition, each part is offered in three reset output versions: push-pull active low, open-drain active low, or open-drain active high (see Selector Guide in the full data sheet). The MAX6365–MAX6368 are available in miniature 8-pin SOT23 packages.Applications
* Computers: Desktop, Workstation, Server * Notebook Computers * Palmtop Computers * Pen Entry Palmtops * Portable Patient Monitoring/Drug Delivery * Portable Test Meters * POS Terminals * Printers and Faxes * Programmable Logic Controllers
* Low +1.2V Operating Supply Voltage (VCC or VBATT)
* Precision Monitoring of +5.0, +3.3V, +3.0V, and +2.5V Power-Supply Voltages
* On-Board Gating of Chip-Enable Signals, 1.5ns Propagation Delay
* Debounced Manual Reset Input (MAX6365)
* Watchdog Timer, 1.6s Timeout (MAX6366)
* Battery-On Output Indicator (MAX6367)
* Auxiliary User-Adjustable RESET IN (MAX6368)
* Low 10µA Quiescent Supply Current
* Three Available Output Structures
* Push-Pull Active-Low RESET
* Open-Drain Active-Low RESET
* Open-Drain RESET
* RESET/Active-Low RESET Valid Down to 1.2V Guaranteed
* (VCC or VBATT)
* Power-Supply Transient Immunity
* 150ms min Reset Timeout Period
* Miniature 8-Pin SOT23 Package
Elecena nie prowadzi sprzedaży elementów elektronicznych, ani w niej nie pośredniczy.
Produkt pochodzi z oferty sklepu Analog Devices