elecena.pl

Low-Voltage Analog Temperature Sensors in SC70 and SOT23 Packages

Analog Devices

Low-Voltage Analog Temperature Sensors in SC70 and SOT23 Packages RSS Sample
  • Darmowa próbka
MPN:
MAX6608
Producent:
ANALOG DEVICES
Dodany do bazy:
Ostatnio widziany:

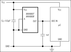
The MAX6607/MAX6608* precision, low-voltage, analog output temperature sensors are available in 5-pin SC70 and SOT23 packages. The devices have a +1.8V to +3.6V supply voltage range and 8µA supply current over the -20°C to +85°C temperature range. Accuracy is ±0.6°C (typ) from TA= +20°C to +50°C and is ±0.7°C (typ) from TA = 0°C to +70°C.

The MAX6607/MAX6608 output voltage depends on its die temperature and has a slope of 10mV/°C and an offset of 500mV at 0°C.

Applications

* Battery Packs * Cell Phones * Digital Still Cameras * GPS Equipment * Portable Equipment

* Operate Down to 1.8V Supply

* Low Current Consumption (15µA max)

* Small SC70 and SOT23 Packages

* ±2.0°C (max) Accuracy from +20°C to +50°C

* Optimized to Drive Capacitive Loads Up to 1000pF

Elecena nie prowadzi sprzedaży elementów elektronicznych, ani w niej nie pośredniczy.

Produkt pochodzi z oferty sklepu