elecena.pl

1°C Accurate Remote/Local Temperature Sensor with SMBus Serial Interface

Analog Devices

1°C Accurate Remote/Local Temperature Sensor with SMBus Serial Interface RSS Sample
  • Darmowa próbka
MPN:
MAX6654
Producent:
ANALOG DEVICES
Dodany do bazy:
Ostatnio widziany:
Zmiana ceny:
-100% (20.01.2025)
Poprzednia cena:
3.00

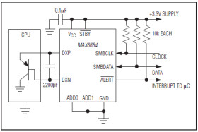
The MAX6654 is a precise digital thermometer that reports the temperature of both a remote P-N junction and its own die. The remote junction can be a diode-connected transistor—typically a low-cost, easily mounted 2N3904 NPN type or 2N3906 PNP type—that replaces conventional thermistors or thermocouples. Remote accuracy is ±1°C for multiple transistor manufacturers, with no calibration needed. The remote junction can also be a common-collector PNP, such as a substrate PNP of a microprocessor (µP).

The 2-wire serial interface accepts standard System Management Bus (SMBus), Write Byte, Read Byte, Send Byte, and Receive Byte commands to program the alarm thresholds and to read temperature data. Measurements can be done automatically and autonomously, with the conversion rate programmed by the user, or programmed to operate in a single-shot mode. The adjustable conversion rate allows the user to optimize supply current and temperature update rate to match system needs. When the conversion rate is faster than 1Hz, the conversion results are available as a 7-bit-plus-sign byte with a 1°C LSB. When the conversion rate is 1Hz or slower, the MAX6654 enters the extended mode. In this mode, 3 additional bits of temperature data are available in the extended resolution register, providing 10-bit-plus-sign resolution with a 0.125°C LSB. Singleshot conversions also have 0.125°C per LSB resolution when the conversion rate is 1Hz or slower.

A parasitic resistance cancellation (PRC) mode can also be invoked for conversion rates of 1Hz or slower by setting bit 4 of the configuration register to 1. In PRC mode, the effect of series resistance on the leads of the external diode is canceled. The 11-bit conversion in PRC mode is performed in <500ms and is disabled for conversion rates faster than 1Hz. The one-shot conversion is also 11 bits in < 500ms.

The MAX6654 default low-temperature measurement limit is 0°C. This can be extended to -64°C by setting bit 5 of the configuration register to 1.

The MAX6654 is available in a small, 16-pin QSOP surface-mount package.

Applications

* Computers: Desktop, Workstation, Server * Multichip Modules * Notebook Computers * Servers * Test and Measurement Equipment * Thin Clients * Workstations

* High Accuracy ±1°C (max) from +70°C to +100°C (Remote)

* 11-Bit, 0.125°C Resolution

* Dual Channel: Measures Remote and Local Temperature

* No Calibration Required

* Programmable Under/Overtemperature Alarms

* I2C-Compatible/SMBus Interface

* +3V to +5.5V Supply Range

Elecena nie prowadzi sprzedaży elementów elektronicznych, ani w niej nie pośredniczy.

Produkt pochodzi z oferty sklepu