elecena.pl

Switch-Mode Regulator with 5V to ±12 or ±15V Dual-Output

Analog Devices

Switch-Mode Regulator with 5V to ±12 or ±15V Dual-Output RSS Sample
  • Darmowa próbka
MPN:
MAX742
Producent:
ANALOG DEVICES
Dodany do bazy:
Ostatnio widziany:

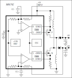
The MAX742 DC-DC converter is a controller for dual-output power supplies in the 3W to 60W range. Relying on simple two-terminal inductors rather than transformers, the MAX742 regulates both outputs independently to within ±4% over all conditions of line voltage, temperature, and load current.

The MAX742 has high efficiency (up to 92%) over a wide range of output loading. Two independent PWM current-mode feedback loops provide tight regulation and operation free from subharmonic noise. The MAX742 can operate at 100kHz or 200kHz, so it can be used with small and lightweight external components. Also ripple and noise are easy to filter. The MAX742 provides a regulated output for inputs ranging from 4.2V to 10V (and higher with additional components).

External power MOSFETs driven directly from the MAX742 are protected by cycle-by-cycle overcurrent sensing. The MAX742 also features undervoltage lockout, thermal shutdown, and programmable soft-start.

If 3W of load power or less is needed, refer to the MAX743 data sheet for a device with internal power MOSFETs.

Applications

* Computer Peripherals * DC-DC Converter Module Replacement * Distributed Power Systems

* Specs Guaranteed for In-Circuit Performance

* Load Currents to ±2A

* 4.2V to 10V Input-Voltage Range

* Switches From ±15V to ±12V Under Logic Control

* ±4% Output Tolerance Max Over Temp, Line, and Load

* 90% Typ Efficiency

* Low-Noise, Current-Mode Feedback

* Cycle-by-Cycle Current Limiting

* Undervoltage Lockout and Soft-Start

* 100kHz or 200kHz Operation

Elecena nie prowadzi sprzedaży elementów elektronicznych, ani w niej nie pośredniczy.

Produkt pochodzi z oferty sklepu