DirectDrive, Headphone Amplifier with BassMax, I²C, Volume and Gain Control
Analog Devices
RSS
Sample
- Darmowa próbka
- MPN:
- MAX9726
- Producent:
- ANALOG DEVICES
- Dodany do bazy:
- Ostatnio widziany:
Sugerowane produkty dla bassmax
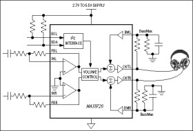
The MAX9726 stereo, DirectDrive®, headphone amplifier with BassMax and volume control is ideal for portable audio applications where space is at a premium and performance is essential. The MAX9726 operates from a single 2.7V to 5.5V power supply and includes features that reduce external component count, system cost, board space, and offer improved audio reproduction. High 85dB PSRR makes the MAX9726 ideal for direct connection to a battery-powered supply and eliminates the need for a dedicated LDO. The MAX9726 features Maxim's industry-leading click-and-pop suppression circuitry, which reduces/eliminates audible transients during power-up and power-down.
The headphone amplifier uses Maxim's DirectDrive architecture that produces a ground-referenced output from a single supply, eliminating the need for large DC-blocking capacitors. The headphone amplifiers deliver 105mW into a 32Ω load and feature low 0.02% THD+N.
The BassMax feature boosts the bass response of the amplifier, improving audio reproduction when using inexpensive headphones. The integrated volume control features 64 discrete volume levels, eliminating the need for an external potentiometer. External resistors set the MAX9726's overall gain allowing for custom gain settings.
BassMax and the volume control are enabled through the I²C/SMBus™-compatible interface. Shutdown can be controlled through the hardware or software interface.
The MAX9726 consumes only 5.5mA of supply current, provides short-circuit and thermal-overload protection, and is specified over the -40°C to +85°C extended temperature range. The MAX9726 is available in a tiny (2mm x 2.5mm x 0.62mm) 20-bump chip-scale package (UCSP™) and a 20-pin thin QFN package (4mm x 4mm x 0.75mm).
Applications
* Automotive Rear-Seat Entertainment (RSE) * Cell Phones * Flat-Panel TVs * MP3/PMP Players * Portable CD/DVD/MD Players
* 105mW DirectDrive Headphone Amplifier Eliminates Bulky DC-Blocking Capacitors
* 2.7V to 5.5V Single-Supply Operation
* Integrated 64-Level Volume Control
* High 85dB PSRR at 1kHz
* Software-Enabled Bass Boost (BassMax)
* Industry-Leading Click-and-Pop Suppression
* ±7kV HBM ESD-Protected Headphone Outputs
* Short-Circuit and Thermal-Overload Protection
* Low-Power Shutdown Mode (8µA)
* Low 0.02% THD+N
* I²C/SMBus-Compatible Interface
* Available in Space-Saving, Thermally Efficient Packages
* 20-Bump UCSP (2mm x 2.5mm x 0.62mm)
* 20-Pin Thin QFN (4mm x 4mm x 0.75mm)
Elecena nie prowadzi sprzedaży elementów elektronicznych, ani w niej nie pośredniczy.
Produkt pochodzi z oferty sklepu Analog Devices