elecena.pl

Dual 36V Op Amp for 18-Bit SAR ADC Front-End

Analog Devices

Dual 36V Op Amp for 18-Bit SAR ADC Front-End RSS Sample
  • Darmowa próbka
MPN:
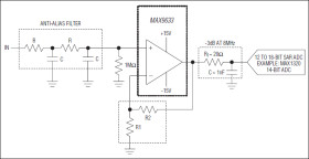
MAX9633
Producent:
ANALOG DEVICES
Dodany do bazy:
Ostatnio widziany:

The MAX9633 is a low-noise, low-distortion operational amplifier that is optimized to drive ADCs for use in applications from DC to a few MHz. The MAX9633 features low noise (3nV/ at 1kHz and 3.5nV/ at 100Hz) and low distortion (130dB at 10kHz), making it suitable for industrial, medical, and test applications.

The exceptionally fast settling-time and low input offset voltage makes the IC an excellent solution to drive high-resolution 12-bit to 18-bit SAR ADCs.

The IC operates from a wide supply voltage range up to 36V with only 3.5mA of quiescent current per amplifier.

The IC is offered in an 8-pin, 3mm x 3mm TDFN package for operation over the -40°C to +125°C temperature range.

Applications

* ADC Drivers * Data Acquisition and Instrumentation * High-Performance Audio Circuitry * Imaging Systems * Motor Control * Power Grid Systems * Test and Measurement Equipments

* High-Resolution ADC Driver

* 27MHz Gain Bandwidth

* 750ns Settling Time to 16-Bit Accuracy

* THD of 130dB at 10kHz

* Low Input Voltage Offset 200µV (max)

* 3nV/√Hz Ultra-Low Input Voltage Noise

* Low Input Offset Temperature Drift 0.9µV/°C (max)

* Unity Gain Stable

* Support a Wide Range of Industrial Applications

* 4.5V to 36V Wide Supply Range

* Improved Reliability

* ±5kV ESD Protection HBM

* Saves Board Space

* 8-Pin TDFN and SO Packages

Elecena nie prowadzi sprzedaży elementów elektronicznych, ani w niej nie pośredniczy.

Produkt pochodzi z oferty sklepu