elecena.pl

2.5A Step-Down Regulator with Remote Sense in 2mm x 2mm WLP

Analog Devices

2.5A Step-Down Regulator with Remote Sense in 2mm x 2mm WLP RSS Sample
  • Darmowa próbka
MPN:
MAX8952
Producent:
ANALOG DEVICES
Dodany do bazy:
Ostatnio widziany:
Zmiana ceny:
-100% (17.01.2025)
Poprzednia cena:
2.48

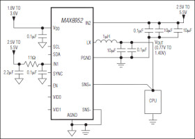
The MAX8952 high-efficiency DC-to-DC step-down switching regulator delivers up to 2.5A of output current. The device operates from a 2.5V to 5.5V input voltage range, supporting commonly-used battery technologies in handsets. The output voltage is I2C programmable from 0.77V to 1.40V. Remote sense ensures precise DC regulation at the load. Total output error is less than ±1.5% over load, line, and temperature.

The IC operates at a 3.25MHz fixed frequency. The high operating frequency minimizes the size of external components. The switching frequency of the converter can be synchronized to the master clock of the application. When synchronizing to an external clock, the IC measures the frequency of the external clock to ensure that the clock is stable before changing the switching frequency to the external clock frequency.

An on-board DAC allows adjustment of the output voltage in 10mV steps. The output voltage can be programmed directly through the I2C interface, or by preloading a set of on-board registers and using the two VID logic signals to select the appropriate register. Other features include internal soft-start control circuitry to reduce inrush current, output overvoltage, overcurrent, and overtemperature protection.

Applications

* Cell Phones and Smartphones * PDAs and MP3 Players * Tablet PCs

* 2.5A Guaranteed Output Current

* I2C Programmable VOUT (770mV to 1.40V in 10mV Steps)

* Initial Accuracy ±0.5% at 1.40V Output

* ±1.5% Output Accuracy Over Load, Line, and Temperature (DCR ≤ 38.5mΩ)

* Power-Save Mode Increases Light Load Efficiency

* Fixed 3.25MHz PWM Switching Frequency

* Small 1.0µH Inductor

* Synchronizes to 13MHz, 19.2MHz, or 26MHz System Clock When Available

* Overvoltage and Overcurrent Protection

* Operates from 2.5V to 5.5V Input Supply

* Thermal Shutdown Protection

* On-Chip FET and Synchronous Rectifier

* 400kHz I2C Interface

* < 1µA Shutdown Current

* 16-Bump, 2mm x 2mm WLP Package

Elecena nie prowadzi sprzedaży elementów elektronicznych, ani w niej nie pośredniczy.

Produkt pochodzi z oferty sklepu