elecena.pl

Ultra-Efficient Charge Pumps for Six White/RGB LEDs in 3mm x 3mm Thin QFN

Analog Devices

Ultra-Efficient Charge Pumps for Six White/RGB LEDs in 3mm x 3mm Thin QFN RSS Sample
  • Darmowa próbka
MPN:
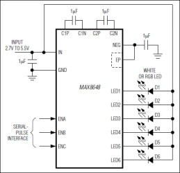
MAX8648
Producent:
ANALOG DEVICES
Dodany do bazy:
Ostatnio widziany:

The MAX8647/MAX8648 drive up to six white LEDs or two sets of RGB LEDs with regulated constant current for display backlight and fun light applications. By utilizing an inverting charge pump and extremely low-dropout adaptive current regulators, these ICs achieve very high efficiency over the full 1-cell Li+ battery voltage range and even with large LED forward voltage mismatch. The 1MHz fixed-frequency switching allows for tiny external components. The regulation scheme is optimized to ensure low EMI and low input ripple. The MAX8647/MAX8648 include thermal shutdown, open- and short-circuit protection.

The MAX8647 features an I²C serial port, while the MAX8648 features a three-wire serial-pulse logic interface. Both devices support independent on/off and dimming for main and subbacklights. The dimming ranges are pseudo-logarithmic from 24mA to 0.1mA and off in 32 steps. Both devices include a temperature derating function to safely allow bright 24mA full-scale output current setting while automatically reducing current to protect LEDs at high ambient temperatures above +60°C.

The MAX8647/MAX8648 are available in a 16-pin, 3mm x 3mm thin QFN package (0.8mm max height).

Applications

* Camera Flash or RGB Indicators * Cellular Phones and Smartphones * PDAs, Digital Cameras, and Camcorders * White LED Backlighting, Single or Dual Display * Wide-Gamut RGB LED Display Backlighting

* Six Adaptive Current Regulators

* Independent Voltage Supply for Each LED

* Individual LED Brightness Control (MAX8647)

* 24mA to 0.1mA Dimming Range

* I²C Interface (MAX8647)

* Serial-Pulse Dimming Logic (MAX8648)

* ±2% Accuracy, ±0.4% Matching (typ)

* Low 70µA Quiescent Current

* Low 1µA Shutdown Current

* Inrush Current Limit

* TA Derating Function Protects LEDs

* 16-Pin, 3mm x 3mm Thin QFN Package

Elecena nie prowadzi sprzedaży elementów elektronicznych, ani w niej nie pośredniczy.

Produkt pochodzi z oferty sklepu