elecena.pl

1.425V to 3.6V Input, 2A, 0.2V Dropout LDO Regulators

Analog Devices

1.425V to 3.6V Input, 2A, 0.2V Dropout LDO Regulators RSS Sample
  • Darmowa próbka
MPN:
MAX8527
Producent:
ANALOG DEVICES
Dodany do bazy:
Ostatnio widziany:
Zmiana ceny:
-100% (19.01.2025)
Poprzednia cena:
3.41

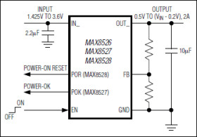
The MAX8526/MAX8527/MAX8528 low-dropout linear regulators operate from input voltages as low as 1.425V and are able to deliver up to 2A of continuous output current with a maximum dropout voltage of only 200mV. The output voltage can be set from 0.5V to (VIN - 0.2V) and is 1.4% accurate over load and line variations, from 0°C to +85°C.

These regulators use small, 2.2µF ceramic input capacitors and 10µF ceramic output capacitors to deliver 2A output current. High bandwidth provides excellent transient response and limits the output voltage deviation to 45mV for a 20mA to 2A load step, with only a 10µF ceramic output capacitor, and the voltage deviations can be reduced further by increasing the output capacitor.

Designed with an internal p-channel MOSFET pass transistor, the MAX8526/MAX8527/MAX8528 feature low 500µA typical supply current during dropout conditions. Soft-start reduces inrush current. Other features include a logic-controlled shutdown mode, short-circuit protection, and thermal-overload protection.

The MAX8527 features a power-OK (POK) output that transitions high when the regulator output is within ±10% of its nominal output voltage. The MAX8528 features a 150ms power-on reset (POR) output.

The parts are packaged in a 14-pin TSSOP package, which includes an exposed pad for optimal power dissipation.

Applications

* Automated Test Equipment (ATE) * Networking * Notebooks * Optical Modules * PDAs * Post Regulators * Servers * Storage * Wireless Base Stations

* 1.425V to 3.6V Input Voltage Range

* Guaranteed 200mV Dropout at 2A Output Current

* ±0.6% Initial Accuracy

* ±1.4% Output Accuracy over Load/Line/Temperature (0°C to +85°C)

* Compatible with Ceramic Capacitors

* Fast Transient Response

* 440µA Operating Supply Current

* < 50µA Shutdown Supply Current

* Short-Circuit Protection

* Thermal-Overload Protection

* Soft-Start Limits Inrush Current

* 5mm x 6.4mm Footprint, 1.1mm Profile

Elecena nie prowadzi sprzedaży elementów elektronicznych, ani w niej nie pośredniczy.

Produkt pochodzi z oferty sklepu