1-Cell-to-3-Cell, High-Power, Low-Noise, Step-Up DC-DC Converters
Analog Devices
RSS
Sample
- Darmowa próbka
- MPN:
- MAX849
- Producent:
- ANALOG DEVICES
- Dodany do bazy:
- Ostatnio widziany:
- Zmiana ceny:
- -100% (20.01.2025)
- Poprzednia cena:
- 3.67
Sugerowane produkty dla max849
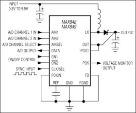
The MAX848/MAX849 boost converters set a new standard of high efficiency and high integration for noise-sensitive power-supply applications, such as portable phones and small systems with RF data links. The heart of the these devices is a synchronous boost-topology regulator that generates a fixed 3.3V output (or 2.7V to 5.5V adjustable output) from one to three NiCd/NiMH cells or one Li-Ion cell.
Synchronous rectification provides a 5% efficiency improvement over similar nonsynchronous boost regulators. In standby mode, pulse-skipping PFM operation keeps the output voltage alive with only 150µW quiescent power consumption. Fixed-frequency PWM operation ensures that the switching noise spectrum is limited to the 300kHz fundamental and its harmonics, allowing easy post-filtering noise reduction. For even tighter noise spectrum control, synchronize to a 200kHz to 400kHz external clock.
Battery monitoring is provided by a two-channel, voltage-to-frequency analog-to-digital converter (ADC). One channel is intended for a single-cell battery input (0.625V to 1.875V range), while the other channel is for monitoring higher voltages (0V to 2.5V range).
Two control inputs are provided for push-on, push-off control via a momentary pushbutton switch. Upon power-up, an internal comparator monitors the output voltage to generate a power-good output (POK).
The devices differ only in the current limit of the N-channel MOSFET power switch: 0.8A for the MAX848, and 1.4A for the MAX849.
Applications
* Cell Phones * Digital Cordless Phones * Handheld Instruments (PDAs, Palmtops) * Local 3.3V to 5V Supplies * Palmtop Computers * PCS Phones * Personal Communicators
* Up to 95% Efficiency
* 3.3V Dual Mode or 2.7V to 5.5V Adj. Output
* 0.7V to 5.5V Input Range
* 0.15mW Standby Mode
* 300kHz PWM Mode or Synchronizable
* Two-Channel ADC with Serial Output
* Power-Good Function
Elecena nie prowadzi sprzedaży elementów elektronicznych, ani w niej nie pośredniczy.
Produkt pochodzi z oferty sklepu Analog Devices