elecena.pl

High SNR Dual-Channel AFE for Multi-Wavelength Optical Spectroscopy

Analog Devices

High SNR Dual-Channel AFE for Multi-Wavelength Optical Spectroscopy RSS Sample
  • Darmowa próbka
MPN:
MAX86180
Producent:
ANALOG DEVICES
Dodany do bazy:
Ostatnio widziany:

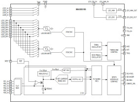
The MAX86180 is an ultra-low-power optical data acquisition system with both transmit and receive channels. On the transmitter side, the MAX86180 has two, high-current 8-bit programmable LED drivers. The MAX86180 can drive up to 32 LEDs. On the receiver side, MAX86180 has two low-noise charge integrating front-ends such that each include independent 20-bit analog-to-digital converters (ADCs) and best-in-class ambient light cancellation (ALC) circuits, producing the highest performing integrated optical data acquisition system in the market today.

Due to its low power consumption, compact size, ease and flexibility of use, the MAX86180 is ideal for a wide variety of optical sensing applications such as pulse oximetry and heart rate detection.

The MAX86180 operates on a 3.3V analog supply voltage, a 3.5V to 5.5V LED driver supply voltage, and a 1.8V digital supply voltage. With two integrated LDOs, the MAX86180 can operate on a single 3.5V VLED supply. The device supports both I2C and SPI compatible interfaces in a fully autonomous way. The device has a large 512-word built-in FIFO. The MAX86180 is available in 7 x 5 35-bump wafer-level package (WLP) with package dimensions of 2mm x 2.63mm and operates over -40ºC to +85ºC temperature range.

APPLICATIONS

* Wearable Devices for Fitness, Wellness, and Medical Applications

* Suitable for Wrist, Finger, Ear, and Other Locations

* Optimized Performance to Detect

* Heart Rate

* Heart Rate Variability

* Oxygen Saturation (SpO2)

* Body Hydration

* Optical Spectroscopy

* Complete Dual-Channel Optical Data Acquisition System

* Works Efficiently with Dual as well as Single Stand-Alone Supply

* Supports Connection with up to 32 Individual LEDs

* Samples up to 20 Unique Exposure Measurements in a Single Time Frame

* Ultra Low-Power Operation for Body Wearable Devices

* Low-Power Operation, Optical Readout Channel < 20μA at 25fps

* Exposure Integration Period Ranging from 14.6μs to 118.2μs

* Low Shutdown Current < 1.1μA

* Excellent Top-End SNR = 98.7dB in White Card Loop-Back Test (Nyquist Sample-to-Sample Variance)

* Extended Dynamic Range up to 120dB (Averaging and Off-Chip Filtering)

* Improved Ambient Light Rejection to Over 90dB at 120Hz

* Supports Frame Rates from 1fps to 1927.53fps

* High Resolution 20-bit Charge Integrating ADCs

* Low Dark Current Noise of < 52pA RMS (Sample-to-Sample Variance in 118.2μs Integration Time)

* Excellent Ambient Range and Rejection Capability

* > 200μA Ambient Photodetector Current

* >90dB Ambient Rejection at 120Hz (Average Mode > 2)

Elecena nie prowadzi sprzedaży elementów elektronicznych, ani w niej nie pośredniczy.

Produkt pochodzi z oferty sklepu